登录
注册
回到首页
AI
搜索
发现报告
发现数据
发现专题
研选报告
定制报告
VIP
权益
发现大使
发现一下
行业研究
公司研究
宏观策略
财报
招股书
会议纪要
中央经济工作会议
低空经济
DeepSeek
AIGC
智能驾驶
大模型
当前位置:首页
/
其他报告
/
报告详情
白糖日评:糖价反弹延续,关注4600一线
2014-02-11
邓宁宁
上海中期期货
无***
你可能感兴趣
白糖周报;郑糖短期料震荡蓄势,关注4600一线
东证期货
2014-02-17
白糖日评:天气影响甘蔗,糖价延续反弹格局
上海中期期货
2014-02-26
白糖日评:广西或将现霜冻,糖价延续反弹
上海中期期货
2014-01-15
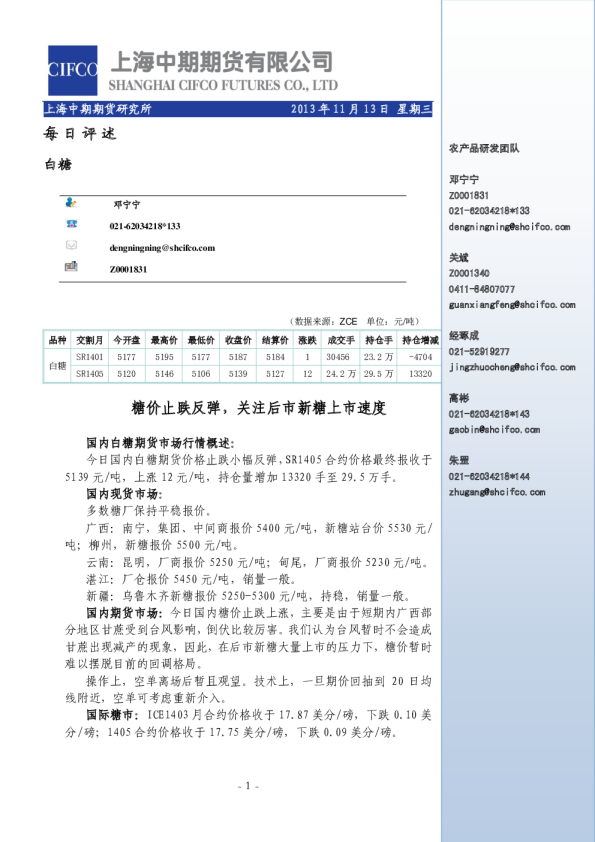
白糖日评:糖价止跌反弹,关注后市新糖上市速度
上海中期期货
2013-11-14
白糖日评:糖价延续涨势,多单可继续持有
上海中期期货
2014-03-31