登录
注册
回到首页
AI
搜索
发现报告
发现数据
发现专题
研选报告
定制报告
VIP
权益
发现大使
发现一下
行业研究
公司研究
宏观策略
财报
招股书
会议纪要
海南封关
低空经济
DeepSeek
AIGC
大模型
当前位置:首页
/
其他报告
/
报告详情
白糖早报:巴西干旱,产量不及预期
2014-02-19
刘永华
华信期货
九***
你可能感兴趣
白糖早报:巴西产量不及预期
华信期货
2013-09-25
白糖早报:巴西产量不及预期
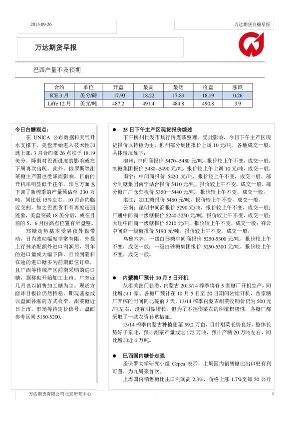
华信期货
2013-09-26
白糖周报:巴西产量不及预期正在兑现,外强内弱
招商期货
2024-09-22
美国零售数据不及预期,巴西产糖受干旱影响
东证期货
2021-05-18
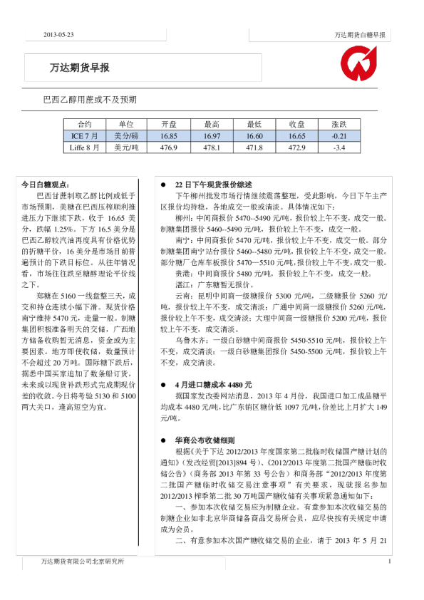
白糖早报:巴西乙醇用蔗或不及预期
华信期货
2013-05-23