登录
注册
回到首页
AI
搜索
发现报告
发现数据
发现专题
研选报告
定制报告
VIP
权益
发现大使
发现一下
行业研究
公司研究
宏观策略
财报
招股书
会议纪要
seedance2.0
低空经济
DeepSeek
AIGC
大模型
当前位置:首页
/
其他报告
/
报告详情
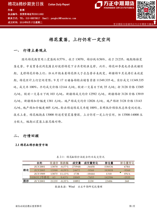
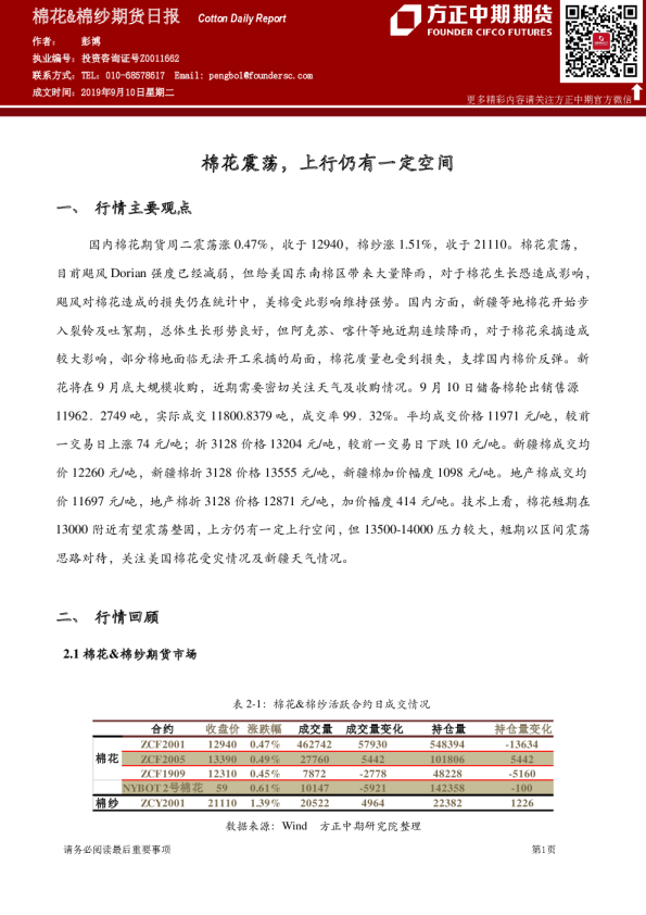
棉花&棉纱期货日报:棉花震荡,上行仍有一定空间
2019-09-16
彭博
方正中期期货
张***
你可能感兴趣
棉花震荡,上行仍有一定空间
方正中期期货
2019-09-09
棉花震荡,上行仍有一定空间
方正中期期货
2019-09-17
棉花震荡,上行仍有一定空间
方正中期期货
2019-09-10
棉花&棉纱期货日报:棉花跌停 短线仍有下跌空间
方正中期期货
2019-08-05
棉花、棉纱期货日报:棉花短线企稳整固,中期仍有下行空间
方正中期期货
2019-08-13