登录
注册
回到首页
AI
搜索
发现报告
发现数据
发现专题
研选报告
定制报告
VIP
权益
发现大使
发现一下
行业研究
公司研究
宏观策略
财报
招股书
会议纪要
海南封关
低空经济
DeepSeek
AIGC
大模型
当前位置:首页
/
行业研究
/
报告详情
降准落地有望催化酒店板块提振估值,1099只中国A股正式纳入标普指数
休闲服务
2019-09-07
刘文正
安信证券
温***
你可能感兴趣
餐饮旅游行业周报:中秋旅游人次稳健增长,降准落地低估值酒店板块有望反弹
休闲服务
安信证券
2019-08-25
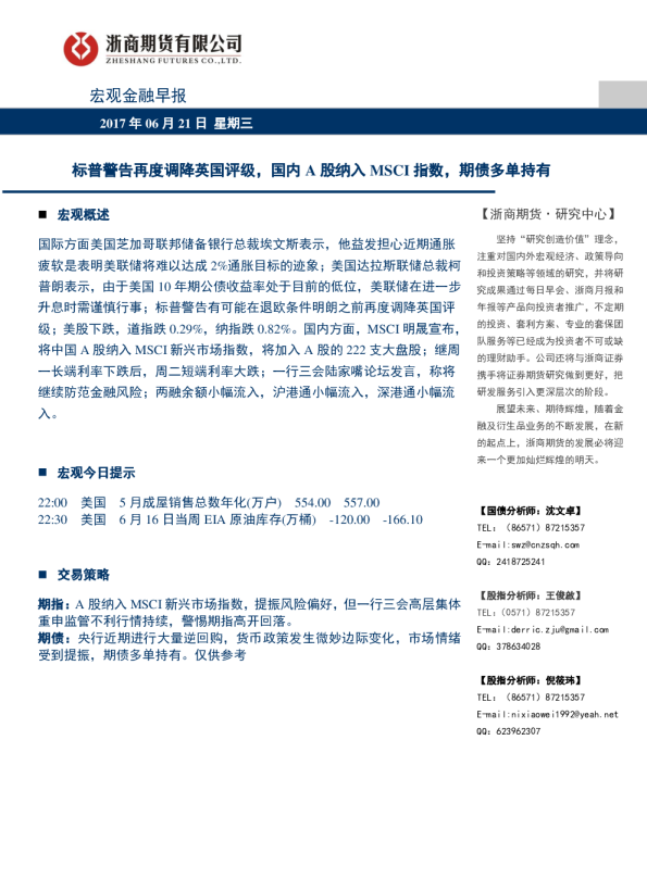
宏观金融早报:标普警告再度调降英国评级,国内A股纳入MSCI指数,期债多单持有
浙商期货
2017-06-21
市场期待定向降准,落地有望提振反弹
东方财富
2018-06-22
非银金融行业周观点:全面降准或提振板块投资情绪,建议持续关注财管主线低估值标的
金融
东方证券
2021-07-12
住宅周报第312期:降息降准提振信心,板块估值修复可期
房地产
国泰君安证券
2015-06-29