登录
注册
回到首页
AI
搜索
发现报告
发现数据
发现专题
研选报告
定制报告
VIP
权益
发现大使
发现一下
行业研究
公司研究
宏观策略
财报
招股书
会议纪要
中央经济工作会议
低空经济
DeepSeek
AIGC
大模型
当前位置:首页
/
宏观策略
/
报告详情
宏观专题报告:航运衍生品系列报告(四),BDI指数和SCFI指数编制方法及意义
2019-08-30
尹丹
中信期货
温***
你可能感兴趣
集装箱航运期货上市系列专题(三):集运指数(欧线)期货标准合约规则及SCFIS编制方法
交通运输
中信期货
2023-07-25
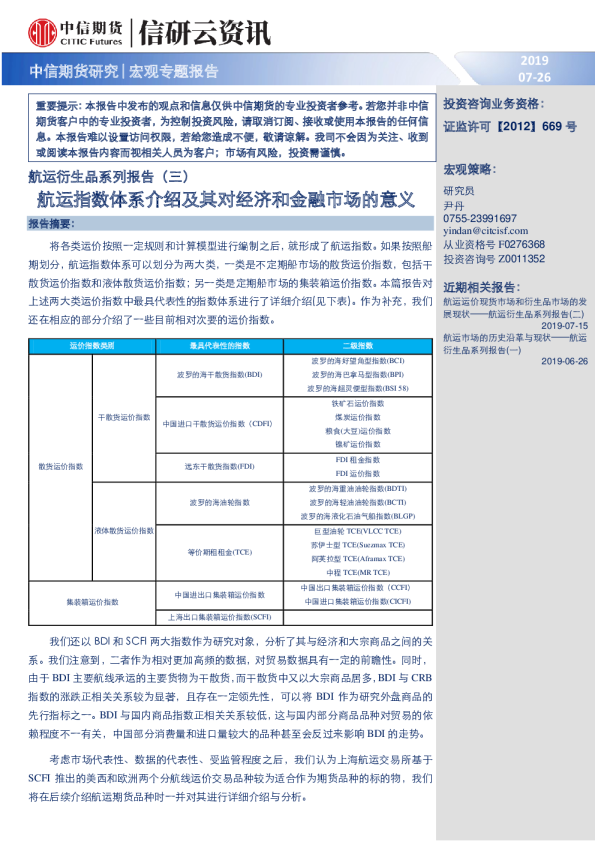
航运衍生品系列报告:航运指数体系介绍及其对经济和金融市场的意义
中信期货
2019-07-26
华创交运航运周度数据一览SCFI继续上涨油轮运价回落BDI指数止跌上涨
未知机构
2024-06-10
航运行业周报:BDI涨幅突破一千点,SCFI运价指数有所回调,继续推荐中远海特、中远海控
交通运输
华创证券
2017-08-07
集装箱和干散货航运市场周报:集装箱综合指数和BDI指数全面回暖
招商期货
2023-04-07