登录
注册
回到首页
AI
搜索
发现报告
发现数据
发现专题
研选报告
定制报告
VIP
权益
发现大使
发现一下
行业研究
公司研究
宏观策略
财报
招股书
会议纪要
稀土
低空经济
DeepSeek
AIGC
智能驾驶
大模型
当前位置:首页
/
其他报告
/
报告详情
动力煤日报:电厂库存持续累积,神华月度长协价大幅下调
2019-05-30
孙宏园、王英武、程霖、赵钰
华泰期货
向***
你可能感兴趣
黑色建材日报(煤炭):需求疲软 神华下调二季度长协价
中信期货
2015-04-01
月度长协价大幅下调,短期煤价下行压力较大
兴证期货
2018-04-02
【动力煤】日报-2022-03-01 3月年度长协价格小幅下调动力煤期价大幅回升
英大期货
2022-03-02
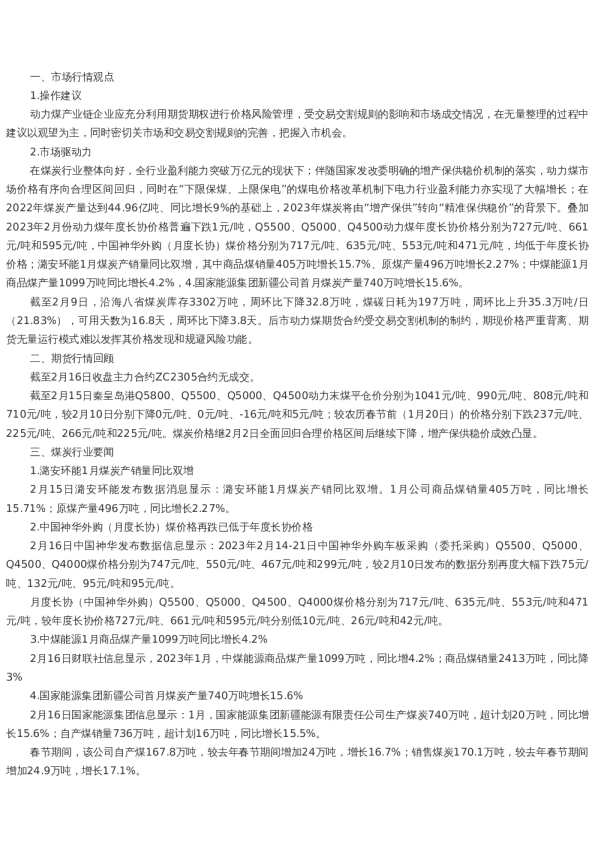
【动力煤】日报-2023-02-16 月度长协价低于年度长协价动力煤震荡下行
英大期货
2023-02-17
动力煤日报:神华长协提价,动煤继续上探
华泰期货
2018-06-01