登录
注册
回到首页
AI
搜索
发现报告
发现数据
发现专题
研选报告
定制报告
VIP
权益
发现大使
发现一下
行业研究
公司研究
宏观策略
财报
招股书
会议纪要
中央经济工作会议
低空经济
DeepSeek
AIGC
智能驾驶
大模型
当前位置:首页
/
其他报告
/
报告详情
银河期货每日早盘观察
2019-05-28
银河期货
有***
你可能感兴趣
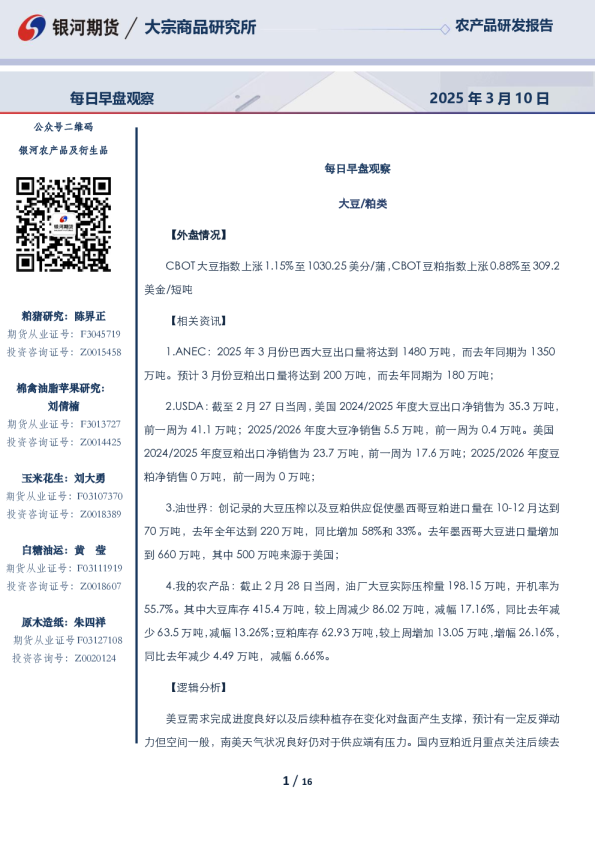
银河期货每日早盘观察
金融
银河期货
2025-03-10
银河期货每日早盘观察
银河期货
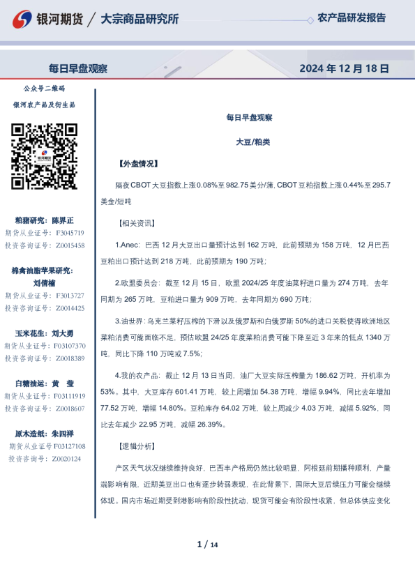
2024-12-19
银河期货每日早盘观察
银河期货
2017-06-19
银河期货每日早盘观察
银河期货
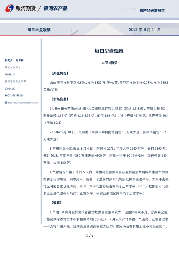
2021-08-13
银河期货每日早盘观察
银河期货
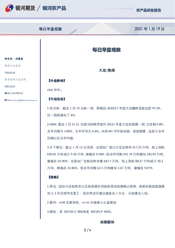
2021-01-20