登录
注册
回到首页
AI
搜索
发现报告
发现数据
发现专题
研选报告
定制报告
VIP
权益
发现大使
发现一下
行业研究
公司研究
宏观策略
财报
招股书
会议纪要
稀土
低空经济
DeepSeek
AIGC
智能驾驶
大模型
当前位置:首页
/
公司研究
/
报告详情
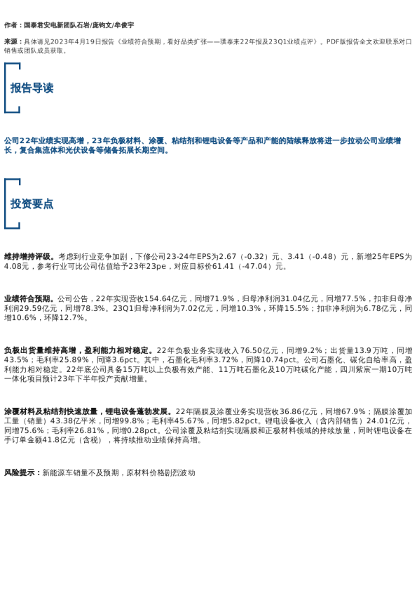
业绩符合预期,持续关注军工需求放量及半导体品类扩张
2019-02-26
张琰、孙颖、祝仲宽
中泰证券
比***
你可能感兴趣
品类扩张促半导体业务持续高增,军工订单逐渐放量
建筑建材
中泰证券
2019-04-26
璞泰来22年报及23Q1业绩点评:业绩符合预期,看好品类扩张
国泰君安证券
2023-04-19
2021年中报点评:业绩符合预期,长期受益品类扩张及应用领域拓展
电子设备
国信证券
2021-08-19
19年业绩符合预期,20Q1归母净利预计同增56-67%,2020年多品类及海外扩张落地
信息技术
东吴证券
2020-04-02
【国泰电新】璞泰来:业绩符合预期,看好品类扩张——22年报及23Q1业绩点评
建筑建材
国泰君安证券
2023-05-05