登录
注册
回到首页
AI
搜索
发现报告
发现数据
发现专题
研选报告
定制报告
VIP
权益
发现大使
发现一下
行业研究
公司研究
宏观策略
财报
招股书
会议纪要
海南封关
低空经济
DeepSeek
AIGC
大模型
当前位置:首页
/
其他报告
/
报告详情
聚丙烯周报:PP现货不断调高,期货冲高回落
2016-08-22
隋晓影、范文涛
方正中期期货
李***
你可能感兴趣
聚丙烯期货周报:PP现货不断调高,期货冲高回落
方正中期期货
2016-08-15
聚丙烯期货日报:PP现货不断调高,期货冲高回落
方中中期期货
2016-08-16
聚丙烯期货日报:PP现货不断调高,期货震荡下滑
方正期货
2016-08-17
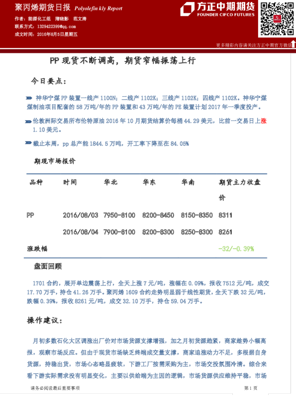
聚丙烯期货日报:PP现货不断调高,期货窄幅振荡上行
方正中期期货
2016-08-05
聚丙烯期货日报:PP现货不断调高,期货振荡上行
方中中期期货
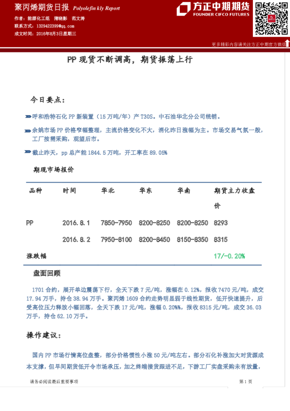
2016-08-03