登录
注册
回到首页
AI
搜索
发现报告
发现数据
发现专题
研选报告
定制报告
VIP
权益
发现大使
发现一下
行业研究
公司研究
宏观策略
财报
招股书
会议纪要
海南封关
低空经济
DeepSeek
AIGC
大模型
当前位置:首页
/
其他报告
/
报告详情
聚丙烯期货周报:PP现货成交乏力,期货回落反弹
2016-08-01
隋晓影、范文涛
方正中期期货
变***
你可能感兴趣
聚丙烯期货周报:PP成交乏力,需求难以释放
方中中期期货
2017-02-20
聚丙烯期货周报:PP成交乏力,需求难以释放
方中中期期货
2017-02-27
聚丙烯期货日报:PP成交偏淡,上涨乏力
方中中期期货
2017-02-08
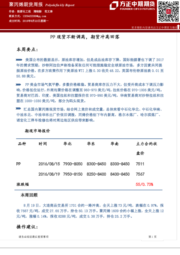
聚丙烯期货周报:PP现货不断调高,期货冲高回落
方正中期期货
2016-08-15
聚丙烯周报:PP现货不断调高,期货冲高回落
方正中期期货
2016-08-22