登录
注册
回到首页
AI
搜索
发现报告
发现数据
发现专题
研选报告
定制报告
VIP
权益
发现大使
发现一下
行业研究
公司研究
宏观策略
财报
招股书
会议纪要
稀土
低空经济
DeepSeek
AIGC
智能驾驶
大模型
当前位置:首页
/
其他报告
/
报告详情
市前速递:中信伙凯雷购麦当劳中港业务
2017-01-10
致富证券
罗***
你可能感兴趣
市前速递:中港证监拟明年第三季推北向实名制
致富证券
2017-12-01
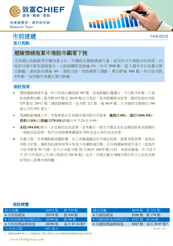
市前速递:避险情绪拖累中港股市显著下挫
致富证券
2016-06-14
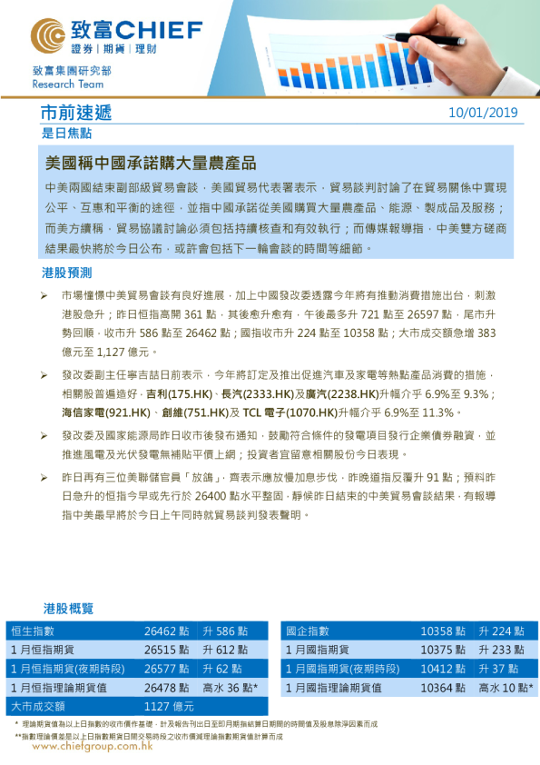
市前速递:美国称中国承诺购大量农产品
致富证券
2019-01-10
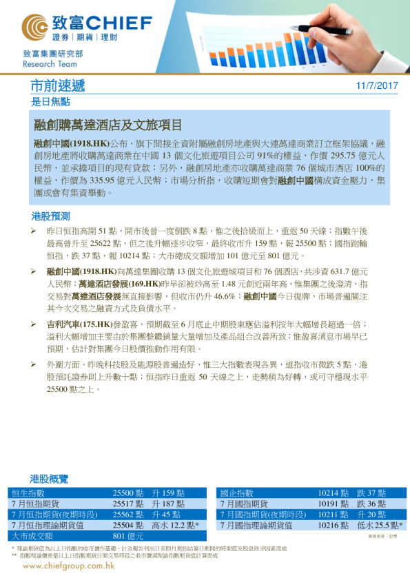
市前速递融创购万达酒店及文旅项目
致富证券
2017-07-11
市前速递:华为续列黑名单企业,传中国考虑购美农产品
致富证券
2019-07-04