登录
注册
回到首页
AI
搜索
发现报告
发现数据
发现专题
研选报告
定制报告
VIP
权益
发现大使
发现一下
行业研究
公司研究
宏观策略
财报
招股书
会议纪要
中央经济工作会议
低空经济
DeepSeek
AIGC
智能驾驶
大模型
当前位置:首页
/
其他报告
/
报告详情
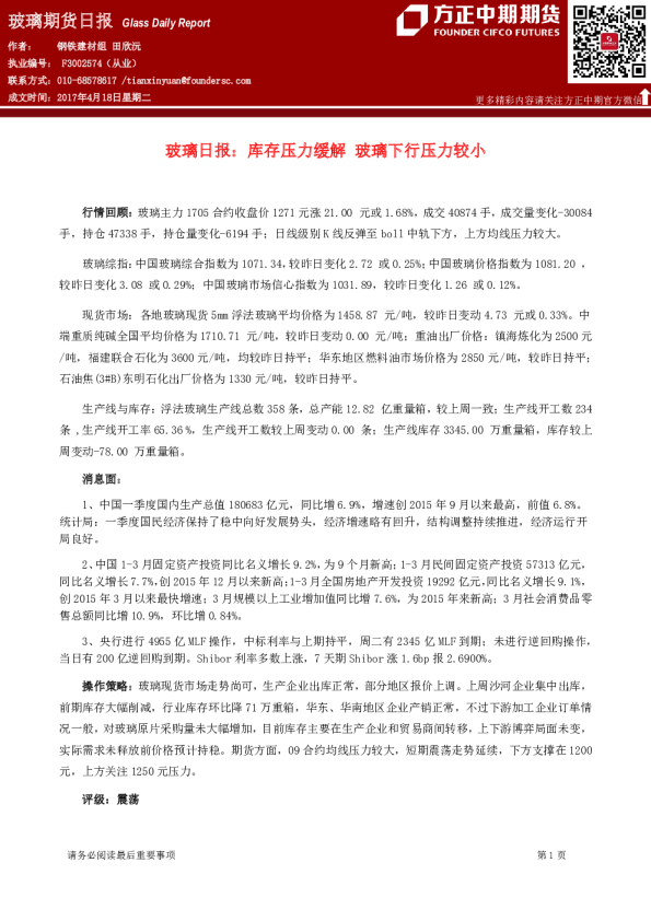
玻璃日报:库存压力缓解 玻璃延续窄幅震荡
2017-04-19
田欣沅
方正中期期货
李***
你可能感兴趣
玻璃期货日报:库存压力有所缓解 玻璃延续震荡行情
方正期货
2017-02-08
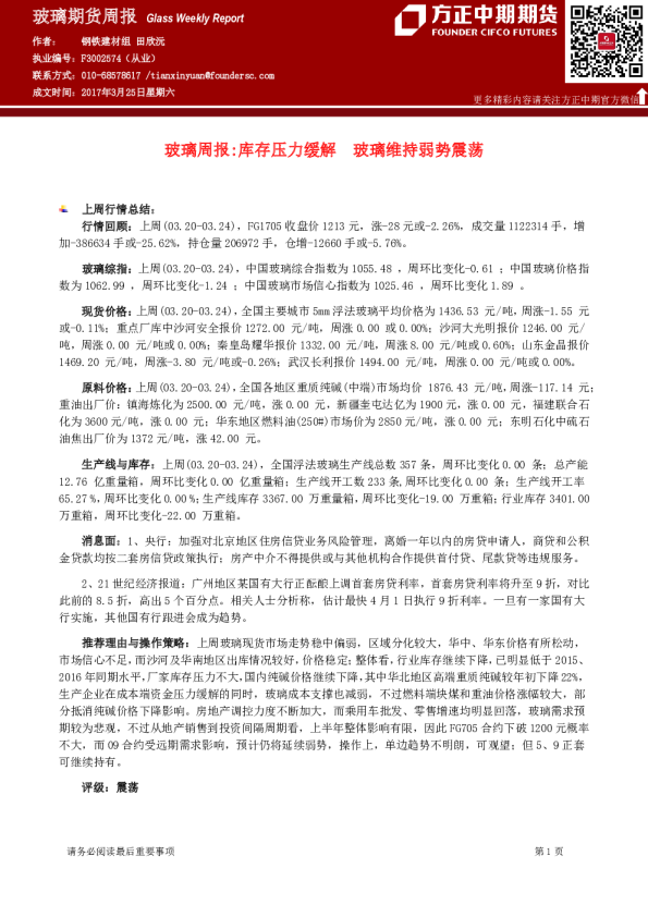
玻璃周报:库存压力缓解 玻璃维持弱势震荡
方正中期期货
2017-03-25
玻璃日报:库存压力缓解 玻璃下行压力较小
方中中期期货
2017-04-18
【生猪日报】供应压力缓解 市场窄幅震荡
银河期货
2024-10-24
工业硅日报:仓单压力缓解 工业硅窄幅震荡
宝城期货
2023-11-14