登录
注册
回到首页
AI
搜索
发现报告
发现数据
发现专题
研选报告
定制报告
VIP
权益
发现大使
发现一下
行业研究
公司研究
宏观策略
财报
招股书
会议纪要
seedance2.0
低空经济
DeepSeek
AIGC
大模型
当前位置:首页
/
宏观策略
/
报告详情
中观高频数据分析:关注资源品及农产品价格持续反弹
2017-07-06
杨柳
民生证券
后***
你可能感兴趣
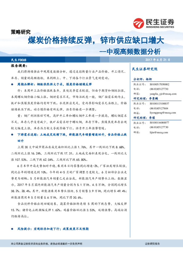
中观高频数据分析:煤炭价格持续反弹,锌市供应缺口增大
民生证券
2017-06-21
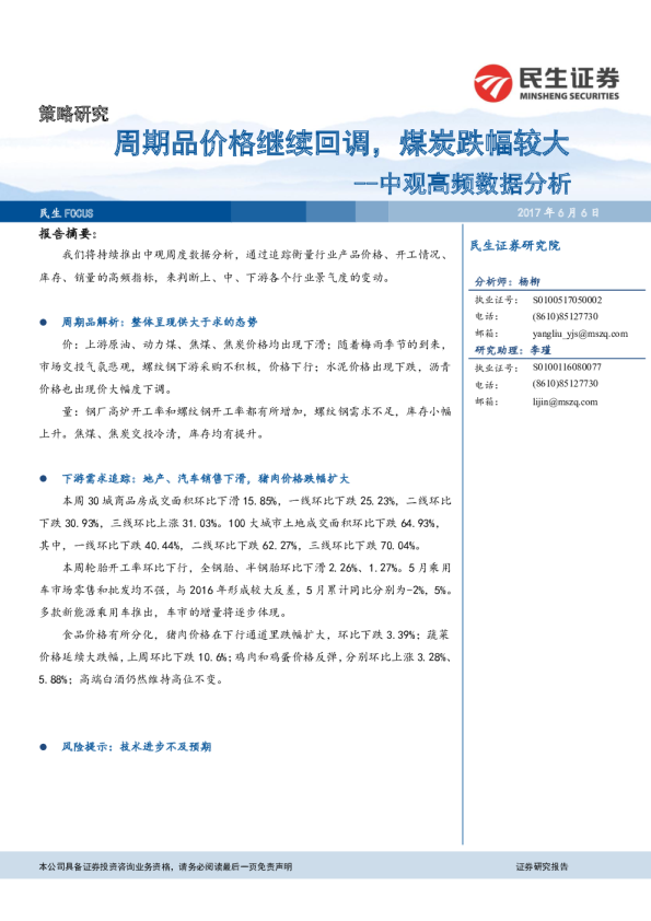
中观高频数据分析:周期品价格继续回调,煤炭跌幅较大
民生证券
2017-06-09
中观高频景气和基本面混频预测图谱(2024.04):上游资源品景气度持续改善
国信证券
2024-04-19
中观高频景气图谱(2025.9)上游资源品回暖,电气机械边际修复
国信证券
2025-09-28
中观高频景气和基本面混频预测图谱(2024.02):下游消费行业景气度提振,上游资源品行业库存周期定位分化
国信证券
2024-02-25