登录
注册
回到首页
AI
搜索
发现报告
发现数据
发现专题
研选报告
定制报告
VIP
权益
发现大使
发现一下
行业研究
公司研究
宏观策略
财报
招股书
会议纪要
稀土
低空经济
DeepSeek
AIGC
智能驾驶
大模型
行业研究
INDUSTRY
公司研究
COMPANY
宏观策略
STRATEGY
会议纪要
MINUTES
财报
ANNUALS
招股书
PROSPECTUS
期货研究
FUTURES
金工量化
QUANT
沉迷剧本杀的背后:一种年轻人内心对社交的诉求
2021-08-17
TalkingData
如***
9页
文化传媒
种田游戏人群洞察:繁忙生活中,寻求安逸的“庇护所”
2021-08-04
TalkingData
娇***
7页
文化传媒
2020大学生秋招报告
2021-07-25
TalkingData
阁***
32页
文化传媒
移动游戏行业2021移动游戏生命周期研究&玩家洞察报告:塑造游戏IP价值,挖掘玩家潜力
2021-07-22
-
TalkingData
石***
35页
文化传媒
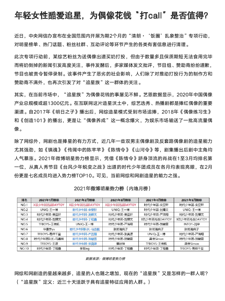
年轻女性酷爱追星,为偶像花钱“打call”是否值得?
2021-06-30
TalkingData
罗***
7页
文化传媒
“数”说减肥人群的生活方式
2021-05-18
TalkingData
劣***
7页
文化传媒
“直播带货”势头正猛,你是“观望者”还是“参与者”
2021-05-10
TalkingData
市***
8页
文化传媒
超职季职场洞察报告
2021-05-07
TalkingData
喵***
45页
文化传媒
2020年移动互联网报告
2021-05-06
TalkingData
李***
91页
信息技术
2020游戏研发力量调查(完整版)
2021-04-29
-
TalkingData
喵***
60页
文化传媒
上一页
1
2
3
4
5
下一页
热门搜索
在线教育
房地产
钢铁
新能源汽车
物流
小米
瑞幸咖啡
医疗器械
换一批
主要行业
换一批
信息技术
金融
医药生物
电子设备
机械设备
建筑建材
基础化工
食品饮料
文化传媒
特色标签
深度研究
非券商报告
英译中
主要机构
换一批