登录
注册
回到首页
AI
搜索
发现报告
发现数据
发现专题
研选报告
定制报告
VIP
权益
发现大使
发现一下
行业研究
公司研究
宏观策略
财报
招股书
会议纪要
seedance2.0
低空经济
DeepSeek
AIGC
大模型
行业研究
INDUSTRY
公司研究
COMPANY
宏观策略
STRATEGY
会议纪要
MINUTES
财报
ANNUALS
招股书
PROSPECTUS
期货研究
FUTURES
金工量化
QUANT
12月美国重要经济数据一览
2018-12-05
致富证券
陈***
4页
每日板块表现
2018-12-05
致富证券
孙***
36页
市前速递:美债孳息曲线倒挂忧虑,美股暴跌
2018-12-05
致富证券
缠***
13页
沪港通及深港通股份表现
2018-12-05
致富证券
立***
4页
AH股表现比较
2018-12-05
致富证券
老***
3页
12月美国重要经济数据一览
2018-12-04
致富证券
持***
4页
每日板块表现
2018-12-04
致富证券
娇***
36页
市前速递
2018-12-04
致富证券
孙***
13页
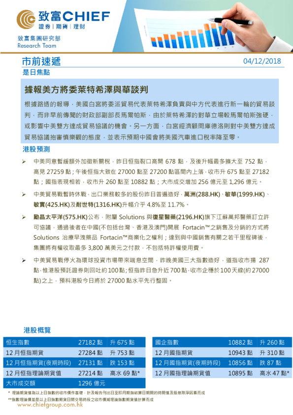
市前速递:是日焦点,据报美方将委莱特希泽与华谈判
2018-12-04
致富证券
无***
13页
沪港通及深港通股份表现
2018-12-04
致富证券
简***
4页
上一页
1
...
205
206
207
208
209
...
715
下一页
热门搜索
在线教育
房地产
钢铁
新能源汽车
物流
小米
瑞幸咖啡
医疗器械
换一批
主要行业
换一批
信息技术
金融
医药生物
电子设备
机械设备
建筑建材
基础化工
食品饮料
文化传媒
特色标签
深度研究
非券商报告
英译中
主要机构
换一批