登录
注册
回到首页
AI
搜索
发现报告
发现数据
发现专题
研选报告
定制报告
VIP
权益
发现大使
发现一下
行业研究
公司研究
宏观策略
财报
招股书
会议纪要
中央经济工作会议
低空经济
DeepSeek
AIGC
智能驾驶
大模型
行业研究
INDUSTRY
公司研究
COMPANY
宏观策略
STRATEGY
会议纪要
MINUTES
财报
ANNUALS
招股书
PROSPECTUS
期货研究
FUTURES
金工量化
QUANT
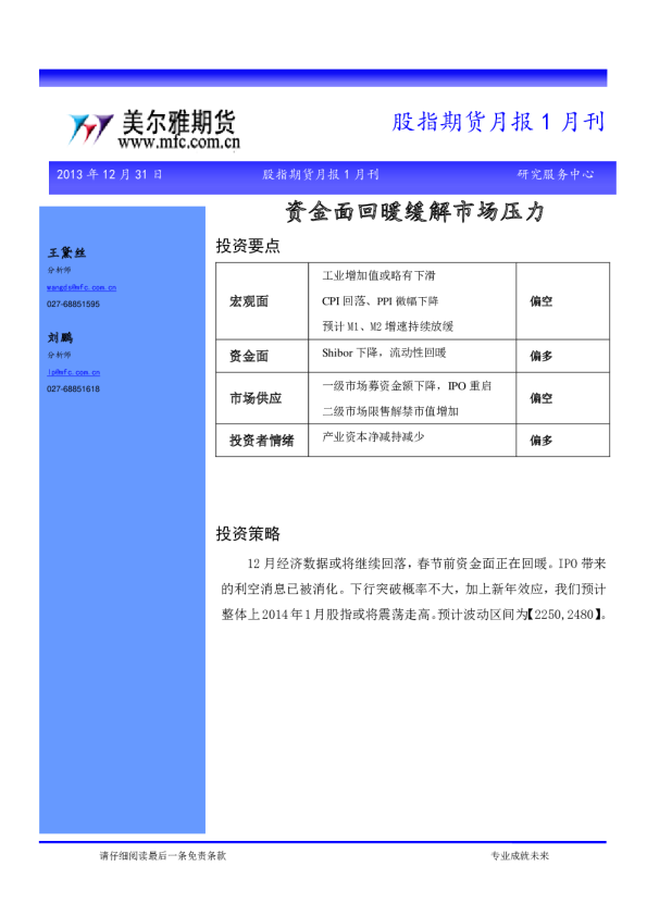
股指期货月报1月刊:资金面回暖缓解市场压力
2014-01-02
王黛丝、刘鹏
美尔雅期货
立***
10页
股指期货日报:期指缩量微涨,建议前空单减持
2013-11-12
刘鹏
美尔雅期货
赵***
8页
股指期货日评:建议2400下方短线空头思路,震荡区间2350-2400
2013-11-08
美尔雅期货
我***
8页
股指期货日报:PMI预期继续回升,期指空单谨慎持有
2013-11-05
刘鹏
美尔雅期货
喵***
8页
股股股指期货日报:空单可以止盈离场,短线轻仓试多
2013-11-03
王黛丝
美尔雅期货
清***
8页
股指期货日评:短期2480附近震荡偏空思路,前期附近中线多头不变
2013-10-24
美尔雅期货
梦***
8页
美尔雅期货10月10日白糖期权仿真交易大赛早报
2013-10-11
美尔雅期货
最***
6页
股指期货日报:前期空单继续持有,多单逢高离场,无仓者日内短空为主
2013-10-11
美尔雅期货
足***
8页
国债期货日报:逢高短空
2013-10-11
李萌、陈敏
美尔雅期货
后***
5页
国债期货日报:日内逢低做多
2013-10-10
李萌、陈敏
美尔雅期货
李***
5页
上一页
1
...
674
675
676
677
678
...
689
下一页
热门搜索
在线教育
房地产
钢铁
新能源汽车
物流
小米
瑞幸咖啡
医疗器械
换一批
主要行业
换一批
信息技术
金融
医药生物
电子设备
机械设备
建筑建材
基础化工
食品饮料
文化传媒
特色标签
深度研究
非券商报告
英译中
主要机构
换一批