登录
注册
回到首页
AI
搜索
发现报告
发现数据
发现专题
研选报告
定制报告
VIP
权益
发现大使
发现一下
行业研究
公司研究
宏观策略
财报
招股书
会议纪要
海南封关
低空经济
DeepSeek
AIGC
大模型
行业研究
INDUSTRY
公司研究
COMPANY
宏观策略
STRATEGY
会议纪要
MINUTES
财报
ANNUALS
招股书
PROSPECTUS
期货研究
FUTURES
金工量化
QUANT
螺纹钢:多空争夺再次加剧
2013-03-12
陈阁
方正期货
小***
6页
橡胶日报:胶价继续沿24000宽幅调整
2013-03-12
彭思思
方正期货
九***
5页
白糖日报:郑糖,近期或延续窄幅震荡走势
2013-03-12
崔娟
方正期货
九***
5页
铜日报:期铜将再当前位置企稳
2013-03-12
王晶晶
方正期货
劫***
5页
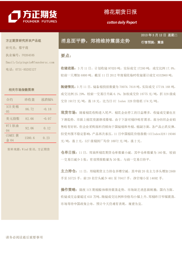
棉花日报:消息面平静,郑棉维持震荡走势
2013-03-12
蔡平霞
方正期货
在***
5页
螺纹钢期货周报:政策打压,短期弱势难改
2013-03-08
陈阁
方正期货
学***
9页
油脂油料期货日报:关注今日临储菜油拍卖情况
2013-03-08
刘建伟
方正期货
比***
8页
棉花期货周报:缺乏消息指引,维持区间震荡走势
2013-03-08
蔡平霞
方正期货
清***
6页
稻谷期货日报:“近弱远强”,早稻近月继续探底
2013-03-08
彭思思
方正期货
从***
6页
PTA期货日报:PTA昨日回调,或成震荡态势
2013-03-08
贺亮华
方正期货
秋***
6页
上一页
1
...
341
342
343
344
345
...
375
下一页
热门搜索
在线教育
房地产
钢铁
新能源汽车
物流
小米
瑞幸咖啡
医疗器械
换一批
主要行业
换一批
信息技术
金融
医药生物
电子设备
机械设备
建筑建材
基础化工
食品饮料
文化传媒
特色标签
深度研究
非券商报告
英译中
主要机构
换一批