登录
注册
回到首页
AI
搜索
发现报告
发现数据
发现专题
研选报告
定制报告
VIP
权益
发现大使
发现一下
行业研究
公司研究
宏观策略
财报
招股书
会议纪要
海南封关
低空经济
DeepSeek
AIGC
大模型
行业研究
INDUSTRY
公司研究
COMPANY
宏观策略
STRATEGY
会议纪要
MINUTES
财报
ANNUALS
招股书
PROSPECTUS
期货研究
FUTURES
金工量化
QUANT
螺纹钢日报:谨防高位回调风险
2013-08-13
陈阁
方正期货
从***
6页
橡胶日报:沪胶延续强势反弹
2013-08-13
彭思思
方正期货
陈***
5页
铜日报:期铜下滑但期铝上涨,受中国数据和美元走强影响
2013-08-13
王晶晶
方正期货
南***
5页
螺纹钢周报:维持逢低做多思路
2013-08-12
陈阁
方正期货
市***
9页
饲料原料周报:静待USDA供需报告指引
2013-08-12
胡秋香
方正期货
羡***
8页
棉花周报:美棉上涨难改郑棉震荡格局
2013-08-12
蔡平霞
方正期货
小***
8页
油脂油料周报:进入报告交易周
2013-08-12
刘建伟
方正期货
巡***
7页
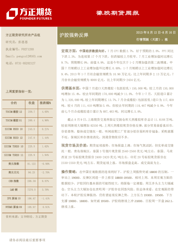
橡胶周报:沪胶强势反弹
2013-08-12
彭思思
方正期货
啥***
6页
宏观策略周报:地产周期重启,经济企稳回升推动风险资产重心上移
2013-08-12
王晶晶
方正期货
野***
6页
贵金属周报:本周有望继续上涨
2013-08-12
王鸿雁
方正期货
余***
5页
上一页
1
...
270
271
272
273
274
...
375
下一页
热门搜索
在线教育
房地产
钢铁
新能源汽车
物流
小米
瑞幸咖啡
医疗器械
换一批
主要行业
换一批
信息技术
金融
医药生物
电子设备
机械设备
建筑建材
基础化工
食品饮料
文化传媒
特色标签
深度研究
非券商报告
英译中
主要机构
换一批