登录
注册
回到首页
AI
搜索
发现报告
发现数据
发现专题
研选报告
定制报告
VIP
权益
发现大使
发现一下
行业研究
公司研究
宏观策略
财报
招股书
会议纪要
seedance2.0
低空经济
DeepSeek
AIGC
大模型
行业研究
INDUSTRY
公司研究
COMPANY
宏观策略
STRATEGY
会议纪要
MINUTES
财报
ANNUALS
招股书
PROSPECTUS
期货研究
FUTURES
金工量化
QUANT
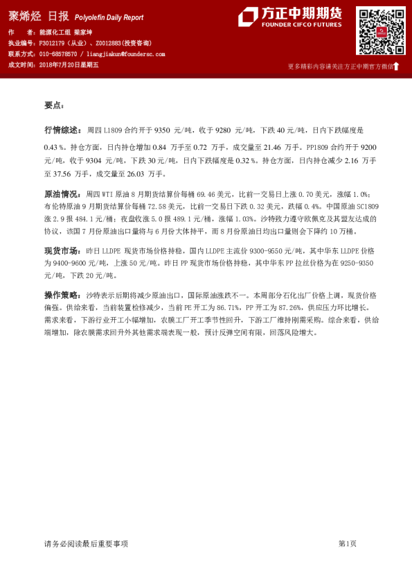
方正中期期货聚烯烃日报
2018-07-23
方正期货
点***
4页
方正中期期货投资交易内参
2018-07-20
方正期货
梦***
6页
玉米、玉米淀粉日报:供应压力较大,玉米上涨动力不足
2018-07-19
方正期货
北***
8页
焦煤焦炭日报:双焦盘面反弹,关注做多机会
2018-07-19
方正期货
如***
6页
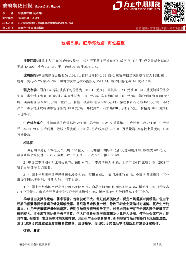
玻璃日报:旺季落地前,高位盘整
2018-07-19
方正期货
键***
5页
棉花&棉纱期货日报:郑棉窄幅震荡
2018-07-19
方正期货
更***
5页
玉米、玉米淀粉日报:供需收紧,淀粉价格上涨
2018-07-18
方正期货
枕***
8页
焦煤焦炭周报:双焦短期上行承压,关注螺纹盘面指引
2018-07-16
方正期货
李***
7页
铅锌周报:铅锌,美联储加息提速,关注人民币贬值带动的套利机会
2018-07-16
方正期货
九***
6页
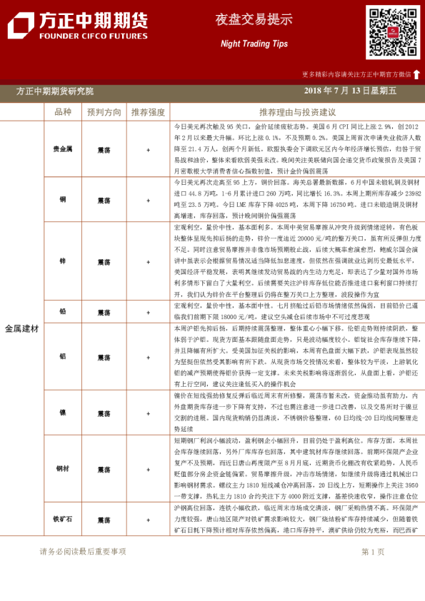
方正中期期货夜盘交易提示
2018-07-16
方正期货
变***
4页
上一页
1
...
14
15
16
17
18
...
375
下一页
热门搜索
在线教育
房地产
钢铁
新能源汽车
物流
小米
瑞幸咖啡
医疗器械
换一批
主要行业
换一批
信息技术
金融
医药生物
电子设备
机械设备
建筑建材
基础化工
食品饮料
文化传媒
特色标签
深度研究
非券商报告
英译中
主要机构
换一批