登录
注册
回到首页
AI
搜索
发现报告
发现数据
发现专题
研选报告
定制报告
VIP
权益
发现大使
发现一下
行业研究
公司研究
宏观策略
财报
招股书
会议纪要
seedance2.0
低空经济
DeepSeek
AIGC
大模型
行业研究
INDUSTRY
公司研究
COMPANY
宏观策略
STRATEGY
会议纪要
MINUTES
财报
ANNUALS
招股书
PROSPECTUS
期货研究
FUTURES
金工量化
QUANT
铝日报:盘面有回补趋势 建议短线做空为主
2016-10-28
胡彬
方中中期期货
北***
3页
动力煤日报:港口拉运繁忙 电厂日耗增长
2016-10-28
胡彬
方中中期期货
阁***
3页
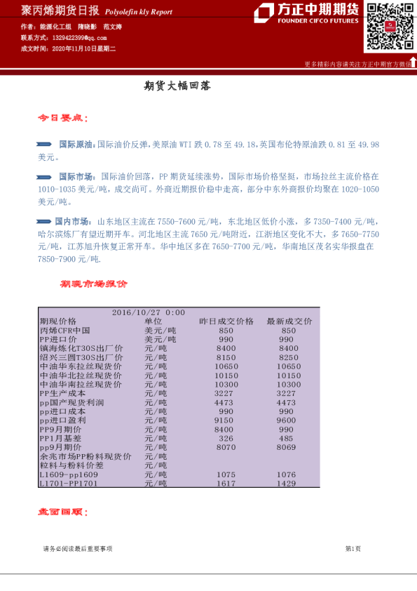
聚丙烯期货日报:期货大幅回落
2016-10-27
范文涛
方中中期期货
点***
8页
甲醇期货日报:甲醇重心逐步上移,短期走势依旧偏强
2016-10-27
夏聪聪
方中中期期货
李***
8页
原油、沥青日报:原油高位回调 沥青整体低位震荡
2016-10-27
隋晓影
方中中期期货
李***
6页
股指期货日报:股指回落修正 等待做多时机
2016-10-27
相阳
方中中期期货
李***
6页
方正中期期货-焦煤焦炭日报-161027
2016-10-27
王盼霞
方中中期期货
喵***
6页
聚氯乙烯日报:受运输压力PVC现货延续上涨
2016-10-27
夏聪聪、谢晶
方中中期期货
天***
5页
油脂日报:油脂类整理,脱离低位
2016-10-27
杨莉娜
方中中期期货
九***
5页
动力煤日报:电厂库存增加 港口报价继续上涨
2016-10-27
胡彬
方中中期期货
自***
4页
上一页
1
...
883
884
885
886
887
...
1000
下一页
热门搜索
在线教育
房地产
钢铁
新能源汽车
物流
小米
瑞幸咖啡
医疗器械
换一批
主要行业
换一批
信息技术
金融
医药生物
电子设备
机械设备
建筑建材
基础化工
食品饮料
文化传媒
特色标签
深度研究
非券商报告
英译中
主要机构
换一批