登录
注册
回到首页
AI
搜索
发现报告
发现数据
发现专题
研选报告
定制报告
VIP
权益
发现大使
发现一下
行业研究
公司研究
宏观策略
财报
招股书
会议纪要
seedance2.0
低空经济
DeepSeek
AIGC
大模型
行业研究
INDUSTRY
公司研究
COMPANY
宏观策略
STRATEGY
会议纪要
MINUTES
财报
ANNUALS
招股书
PROSPECTUS
期货研究
FUTURES
金工量化
QUANT
油脂日报:油脂类反弹力竭后继续下探
2017-04-26
杨莉娜
方中中期期货
十***
4页
钢材期货日报:限产传言 钢价震荡上行
2017-04-26
田欣沅
方中中期期货
喵***
4页
投资交易内参
2017-04-26
方中中期期货
望***
4页
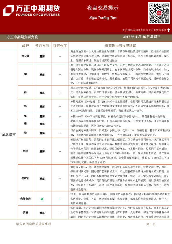
夜盘交易提示
2017-04-26
方中中期期货
笑***
3页
镍期货日报:镍价弱势下探震荡反复
2017-04-26
杨莉娜
方中中期期货
球***
3页
期权市场分析报告:指数震荡,逢高卖出认购期权
2017-04-25
牛秋乐
方中中期期货
足***
9页
国债期货分析报告:金融监管全面趋紧 国债期货利空云集
2017-04-25
牛秋乐
方中中期期货
✾***
8页
股指期货日报:市场地量企稳 期指分化继续
2017-04-25
相阳
方中中期期货
意***
6页
原油、沥青日报:俄罗斯恐增产打压油价 沥青弱势盘整
2017-04-25
隋晓影
方中中期期货
甜***
6页
铅期货日报:3月电池库存再升 铅价走势难有起色
2017-04-25
吴江、彭博涵
方中中期期货
张***
5页
上一页
1
...
673
674
675
676
677
...
1000
下一页
热门搜索
在线教育
房地产
钢铁
新能源汽车
物流
小米
瑞幸咖啡
医疗器械
换一批
主要行业
换一批
信息技术
金融
医药生物
电子设备
机械设备
建筑建材
基础化工
食品饮料
文化传媒
特色标签
深度研究
非券商报告
英译中
主要机构
换一批