登录
注册
回到首页
AI
搜索
发现报告
发现数据
发现专题
研选报告
定制报告
VIP
权益
发现大使
发现一下
行业研究
公司研究
宏观策略
财报
招股书
会议纪要
seedance2.0
低空经济
DeepSeek
AIGC
大模型
行业研究
INDUSTRY
公司研究
COMPANY
宏观策略
STRATEGY
会议纪要
MINUTES
财报
ANNUALS
招股书
PROSPECTUS
期货研究
FUTURES
金工量化
QUANT
白糖每日报告:郑糖继续窄幅整理
2017-07-14
张向军
方中中期期货
金***
6页
投资交易内参
2017-07-14
方中中期期货
从***
4页
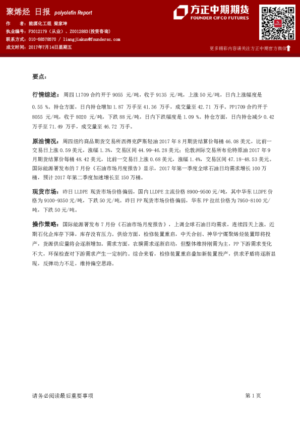
聚烯烃日报
2017-07-14
梁家坤
方中中期期货
小***
4页
金属铝日报:沪铝跟随市场上涨 短线仍有反复
2017-07-14
相阳
方中中期期货
陈***
4页
油脂日报:油脂类受累跟调
2017-07-14
杨莉娜
方中中期期货
羡***
4页
铁矿石:钢厂补库意愿偏低 矿价震荡偏弱
2017-07-14
田欣沅
方中中期期货
缠***
3页
镍期货日报:镍价继续跟涨上行
2017-07-14
杨莉娜
方中中期期货
望***
3页
橡胶每日报告:沪胶窄幅整理
2017-07-14
张向军
方中中期期货
港***
3页
铜锌日报:遇阻回落 铜空单开始持有
2017-07-14
吴江
方中中期期货
小***
3页
期权市场分析报告:50ETF高位震荡,卖出认购期权
2017-07-13
彭博、牛秋乐
方中中期期货
巡***
9页
上一页
1
...
603
604
605
606
607
...
1000
下一页
热门搜索
在线教育
房地产
钢铁
新能源汽车
物流
小米
瑞幸咖啡
医疗器械
换一批
主要行业
换一批
信息技术
金融
医药生物
电子设备
机械设备
建筑建材
基础化工
食品饮料
文化传媒
特色标签
深度研究
非券商报告
英译中
主要机构
换一批