登录
注册
回到首页
AI
搜索
发现报告
发现数据
发现专题
研选报告
定制报告
VIP
权益
发现大使
发现一下
行业研究
公司研究
宏观策略
财报
招股书
会议纪要
Token
低空经济
十五五
AIGC
大模型
行业研究
INDUSTRY
公司研究
COMPANY
宏观策略
STRATEGY
会议纪要
MINUTES
财报
ANNUALS
招股书
PROSPECTUS
期货研究
FUTURES
金工量化
QUANT
国债期货分析报告:财新PMI超预期 国债期货大跌
2018-01-03
牛秋乐
方中中期期货
花***
10页
鸡蛋日报:雨雪天气助长现货回升 期价偏强运行
2018-01-03
霍雅文
方中中期期货
梦***
7页
原油、沥青日报:伊朗爆发示威游行 两市油价涨跌互现
2018-01-03
隋晓影、张子策
方中中期期货
如***
6页
玉米、玉米淀粉日报:华北地区玉米现货价格上涨
2018-01-03
农产品组
方中中期期货
更***
6页
中期期货
2018-01-03
方中中期期货
罗***
5页
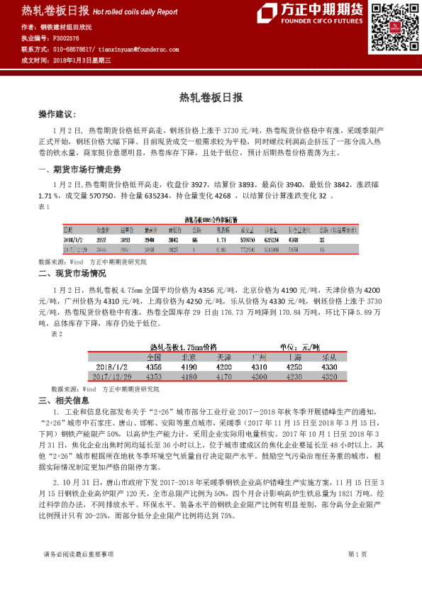
热轧卷板日报:热轧卷板日报
2018-01-03
田欣沅
方中中期期货
金***
5页
焦煤焦炭日报:双焦供应偏紧 多单持有
2018-01-03
王盼霞
方中中期期货
别***
5页
方正中期期货夜盘交易提示
2018-01-03
方中中期期货
罗***
4页
铝日报:盘面有所回调 暂宜观望为主
2018-01-03
胡彬
方中中期期货
李***
4页
橡胶每日报告:沪胶小幅走高
2018-01-03
张向军
方中中期期货
偏***
3页
上一页
1
...
443
444
445
446
447
...
1000
下一页
热门搜索
在线教育
房地产
钢铁
新能源汽车
物流
小米
瑞幸咖啡
医疗器械
换一批
主要行业
换一批
信息技术
金融
医药生物
电子设备
机械设备
建筑建材
基础化工
食品饮料
文化传媒
特色标签
深度研究
非券商报告
英译中
主要机构
换一批