登录
注册
回到首页
AI
搜索
发现报告
发现数据
发现专题
研选报告
定制报告
VIP
权益
发现大使
发现一下
行业研究
公司研究
宏观策略
财报
招股书
会议纪要
seedance2.0
低空经济
DeepSeek
AIGC
大模型
行业研究
INDUSTRY
公司研究
COMPANY
宏观策略
STRATEGY
会议纪要
MINUTES
财报
ANNUALS
招股书
PROSPECTUS
期货研究
FUTURES
金工量化
QUANT
原木基本面交易或已充分兑现 塑料担忧制裁情绪影响减弱
2025-01-15
新世纪期货
王***
2页
集运日报:停火消息再现,盘面或将受利空信息打压,多数合约低位震荡,基差小幅缩减,建议适当布局
2025-01-15
新世纪期货
E***
1页
交易提示
2025-01-14
新世纪期货
D***
7页
橡胶供应偏紧格局缓和 豆粕在美豆提振下反弹
2025-01-14
新世纪期货
邵***
2页
集运日报:SCFIS指数跌幅较缓,停火消息再现,盘面或将受利空打压,基差小幅缩减,建议适当布局。
2025-01-14
新世纪期货研究所
新世纪期货
C***
1页
交易提示
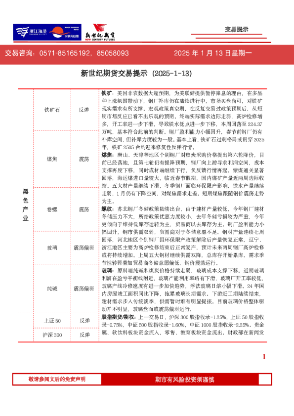
2025-01-13
新世纪期货
任***
7页
螺纹钢延续供需双弱 玻璃供需难有明显提振
2025-01-13
新世纪期货
~***
2页
集运日报:悲观情绪略有修复,集运指数期货除主力合约外尾盘尾盘跳水,基差小幅缩减,建议适当布局。
2025-01-13
新世纪期货
@***
1页
交易提示
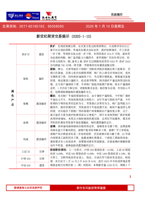
2025-01-10
新世纪期货
玉***
7页
玉米节前市场有补库行为 生猪价格上行动力不足
2025-01-10
新世纪期货
华***
1页
上一页
1
...
90
91
92
93
94
...
394
下一页
热门搜索
在线教育
房地产
钢铁
新能源汽车
物流
小米
瑞幸咖啡
医疗器械
换一批
主要行业
换一批
信息技术
金融
医药生物
电子设备
机械设备
建筑建材
基础化工
食品饮料
文化传媒
特色标签
深度研究
非券商报告
英译中
主要机构
换一批