登录
注册
回到首页
AI
搜索
发现报告
发现数据
发现专题
研选报告
定制报告
VIP
权益
发现大使
发现一下
行业研究
公司研究
宏观策略
财报
招股书
会议纪要
seedance2.0
低空经济
DeepSeek
AIGC
大模型
行业研究
INDUSTRY
公司研究
COMPANY
宏观策略
STRATEGY
会议纪要
MINUTES
财报
ANNUALS
招股书
PROSPECTUS
期货研究
FUTURES
金工量化
QUANT
螺纹钢供应减产预期 乙二醇价格受低库存支撑
2025-08-18
新世纪期货
F***
1页
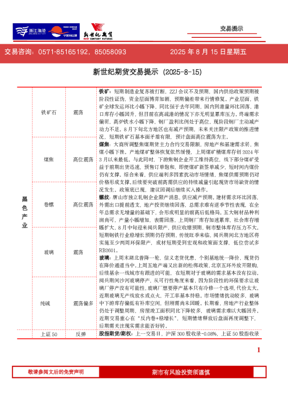
新世纪期货交易提示(2025-8-15)
2025-08-15
新世纪期货研究所
新世纪期货
G***
6页
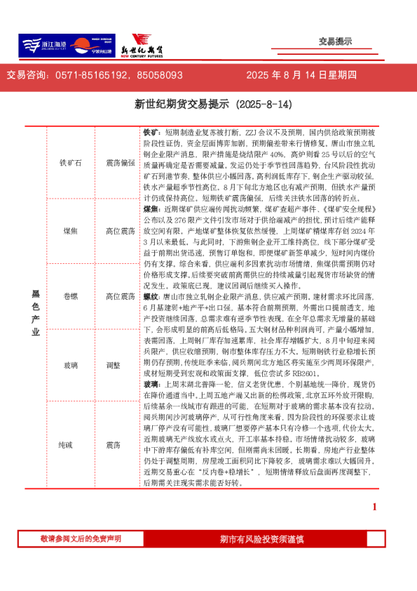
新世纪期货交易提示(2025-8-14)
2025-08-15
新世纪期货研究所
新世纪期货
落***
6页
交易提示
2025-08-15
新世纪期货
A***
6页
油脂双节备货或逐步启动 豆粕累库趋势或将延续
2025-08-15
新世纪期货
陳***
2页
集运日报:悲观情绪略有修复,主力合约宽幅震荡,近期波动较大,不建议继续加仓,设置好止损
2025-08-15
新世纪期货
七***
1页
集运日报:现货运价持续回落,盘面承压下行,近期波动较大,不建议继续加仓,设置好止损。
2025-08-15
新世纪期货研究所
新世纪期货
淘***
1页
集运日报:悲观情绪略有修复,主力合约宽幅震荡,近期波动较大,不建议继续加仓,设置好止损。
2025-08-15
新世纪期货
杜***
1页
交易提示
2025-08-14
新世纪期货
王***
6页
沪金价格维持高位震荡 原木加工厂备货意愿增强
2025-08-14
新世纪期货
我***
2页
上一页
1
...
41
42
43
44
45
...
394
下一页
热门搜索
在线教育
房地产
钢铁
新能源汽车
物流
小米
瑞幸咖啡
医疗器械
换一批
主要行业
换一批
信息技术
金融
医药生物
电子设备
机械设备
建筑建材
基础化工
食品饮料
文化传媒
特色标签
深度研究
非券商报告
英译中
主要机构
换一批