登录
注册
回到首页
AI
搜索
发现报告
发现数据
发现专题
研选报告
定制报告
VIP
权益
付费社群
发现一下
行业研究
公司研究
宏观策略
财报
招股书
会议纪要
Token
低空经济
十五五
AIGC
大模型
行业研究
INDUSTRY
公司研究
COMPANY
宏观策略
STRATEGY
会议纪要
MINUTES
财报
ANNUALS
招股书
PROSPECTUS
期货研究
FUTURES
金工量化
QUANT
原木呈现旺季不旺态势 橡胶基本面利好因素显著
2025-09-11
新世纪期货
D***
2页
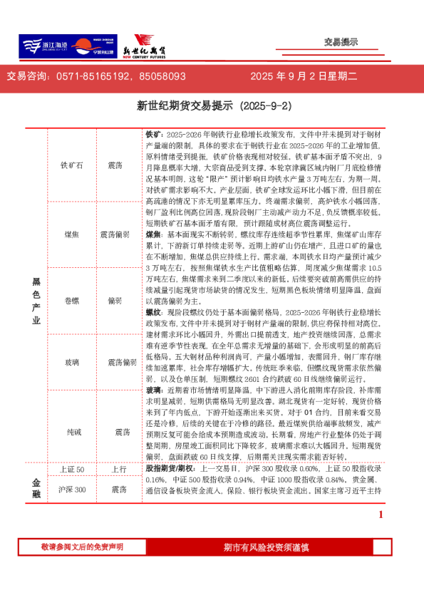
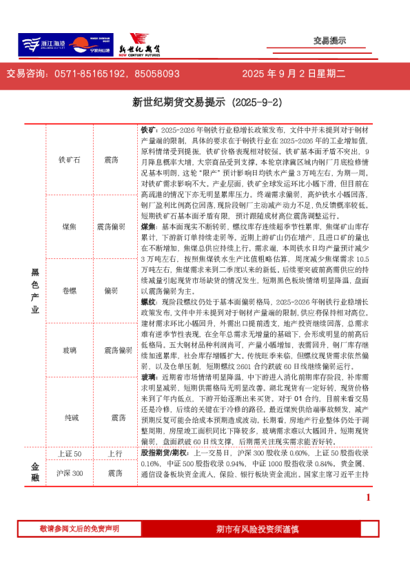
新世纪期货交易提示(2025-9-9)
2025-09-10
新世纪期货研究所
新世纪期货
灰***
6页
新世纪期货交易提示(2025-9-10)
2025-09-10
新世纪期货
杨***
6页
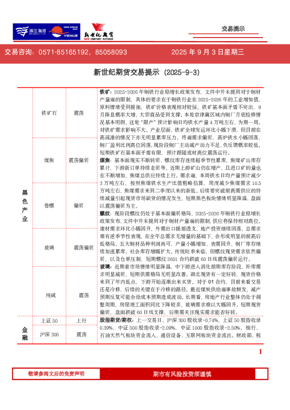
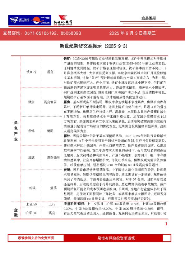
交易提示
2025-09-10
新世纪期货
M***
6页
铁矿石基本面矛盾不突出 焦煤以震荡偏弱为主
2025-09-10
新世纪期货
J***
2页
集运日报:SCFIS持续下跌中东局势再度紧张现货运价持续低迷盘面处于筑底过程不建议继续加仓设置好止损
2025-09-10
新世纪期货研究所
新世纪期货
曾***
1页
集运日报:指数保持下跌趋势,现货运价持续低迷,盘面处于筑底过程,不建议继续加仓,设置好止损。
2025-09-10
新世纪期货研究所
新世纪期货
阿***
1页
集运日报:SCFIS持续下跌,中东局势再度紧张,现货运价持续低迷,盘面处于筑底过程,不建议继续加仓,设置好止损。
2025-09-10
新世纪期货
程***
1页
交易提示
2025-09-09
新世纪期货
E***
6页
集运日报:指数保持下跌趋势 现货运价持续低迷 盘面处于筑底过程 不建议继续加仓 设置好止损
2025-09-09
新世纪期货
话***
1页
上一页
1
...
35
36
37
38
39
...
397
下一页
热门搜索
在线教育
房地产
钢铁
新能源汽车
物流
小米
瑞幸咖啡
医疗器械
换一批
主要行业
换一批
信息技术
金融
医药生物
电子设备
机械设备
建筑建材
基础化工
食品饮料
文化传媒
特色标签
深度研究
非券商报告
英译中
主要机构
换一批