登录
注册
回到首页
AI
搜索
发现报告
发现数据
发现专题
研选报告
定制报告
VIP
权益
发现大使
发现一下
行业研究
公司研究
宏观策略
财报
招股书
会议纪要
稀土
低空经济
DeepSeek
AIGC
智能驾驶
大模型
行业研究
INDUSTRY
公司研究
COMPANY
宏观策略
STRATEGY
会议纪要
MINUTES
财报
ANNUALS
招股书
PROSPECTUS
期货研究
FUTURES
金工量化
QUANT
外盘原糖疲软,郑糖止跌回稳
2015-03-11
胡汉超
新世纪期货
简***
2页
新世纪期货豆粕菜粕期货日报
2015-03-11
黄婷
新世纪期货
赵***
2页
每日套利提示
2015-03-11
郑钦龙
新世纪期货
金***
1页
盘后交易提示
2015-03-10
新世纪期货
***
7页
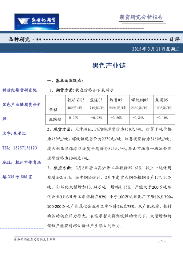
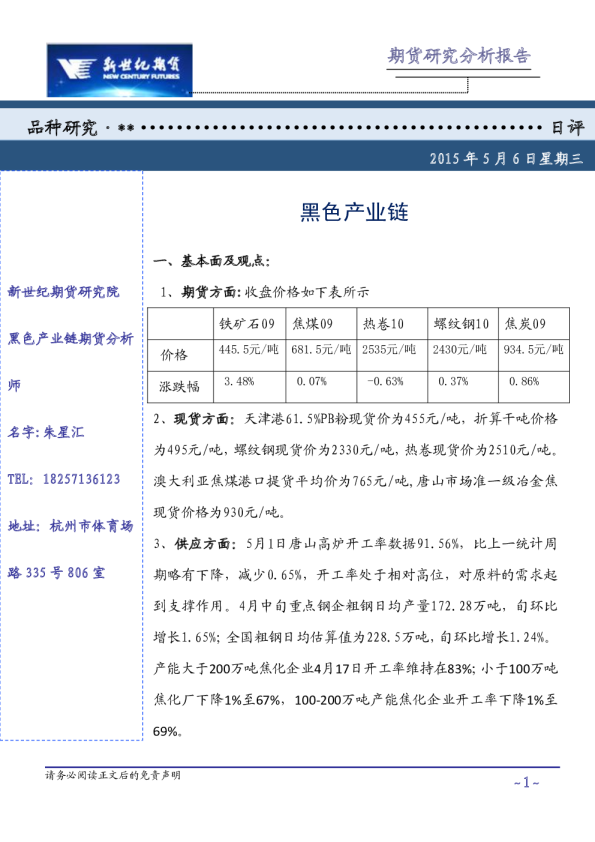
日评:黑色产业链
2015-03-10
朱星汇
新世纪期货
笑***
5页
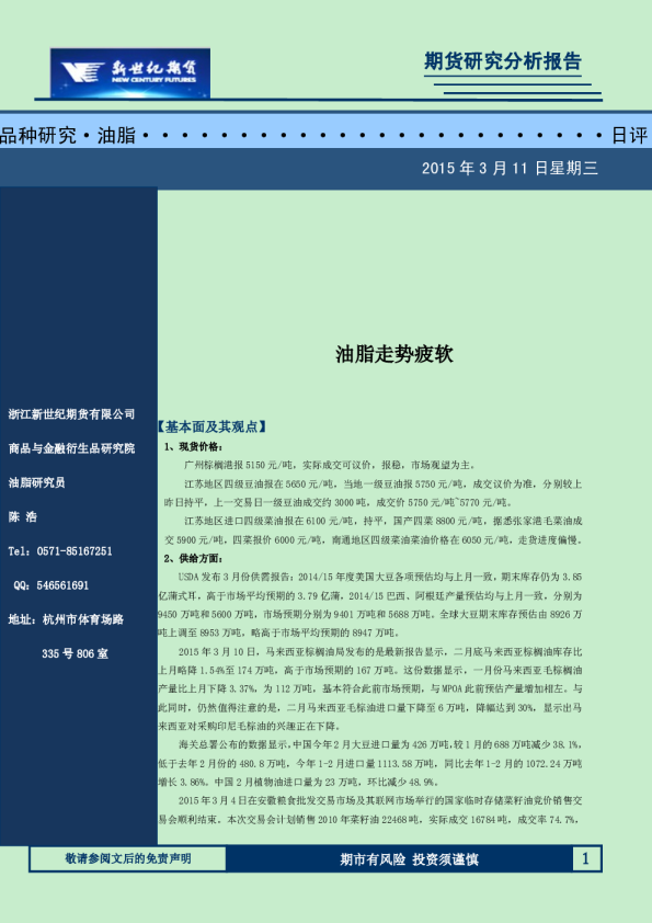
油脂日评:油脂走势疲软
2015-03-10
陈浩
新世纪期货
花***
4页
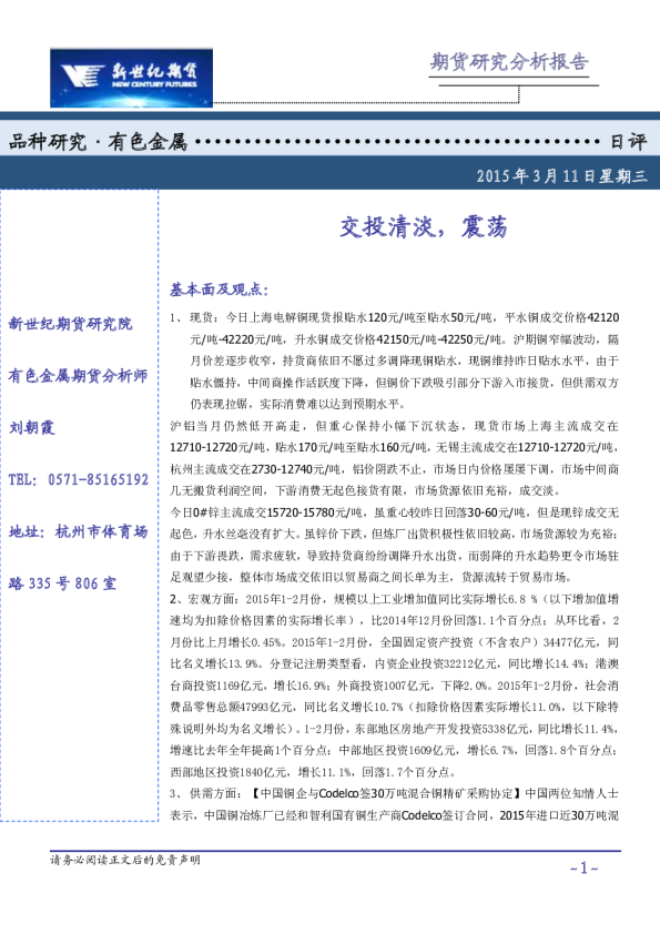
有色金属日评:交投清淡,震荡
2015-03-10
刘朝霞
新世纪期货
立***
4页
橡胶日评:沪胶震荡筑底
2015-03-10
陈英
新世纪期货
点***
3页
新世纪期货豆粕菜粕期货日报
2015-03-10
新世纪期货
北***
2页
LLDPE、PP日评:L\PP走势转弱
2015-03-10
王志芬
新世纪期货
温***
2页
上一页
1
...
326
327
328
329
330
...
375
下一页
热门搜索
在线教育
房地产
钢铁
新能源汽车
物流
小米
瑞幸咖啡
医疗器械
换一批
主要行业
换一批
信息技术
金融
医药生物
电子设备
机械设备
建筑建材
食品饮料
基础化工
文化传媒
特色标签
深度研究
非券商报告
英译中
主要机构
换一批