登录
注册
回到首页
AI
搜索
发现报告
发现数据
发现专题
研选报告
定制报告
VIP
权益
发现大使
发现一下
行业研究
公司研究
宏观策略
财报
招股书
会议纪要
seedance2.0
低空经济
DeepSeek
AIGC
大模型
行业研究
INDUSTRY
公司研究
COMPANY
宏观策略
STRATEGY
会议纪要
MINUTES
财报
ANNUALS
招股书
PROSPECTUS
期货研究
FUTURES
金工量化
QUANT
打通固废全产业链,创建一流环保企业
2016-09-05
龙雷
兴证国际
喵***
25页
业绩扎实凸显物流龙头实力
2016-09-05
鲁衡军
兴证国际
看***
8页
大项目集中开工,增长潜力逐步释放
2016-09-05
龙雷
兴证国际
九***
5页
从结构化到定向资管计划,迪森2号满弓待发
2016-09-05
汪洋、孟维维、濮阳、符云川、敖颖晨
兴证国际
从***
3页
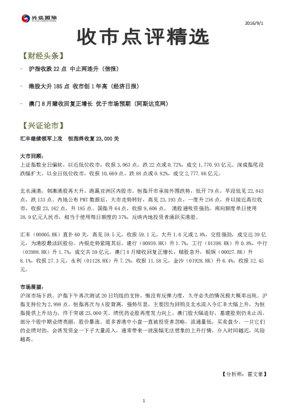
收市点评精选
2016-09-05
兴证国际
为***
3页
中报业绩表现稳健,关注重卡的弹性
2016-09-04
姚炜
兴证国际
九***
7页
外延并购完成,公司业绩将爆发式增长
2016-09-02
鲁衡军
兴证国际
上***
8页
双玻组件电站并网,积极布局海外市场
2016-09-02
刘小明
兴证国际
枕***
6页
毛利率提升,大幅减亏
2016-09-02
刘小明
兴证国际
上***
5页
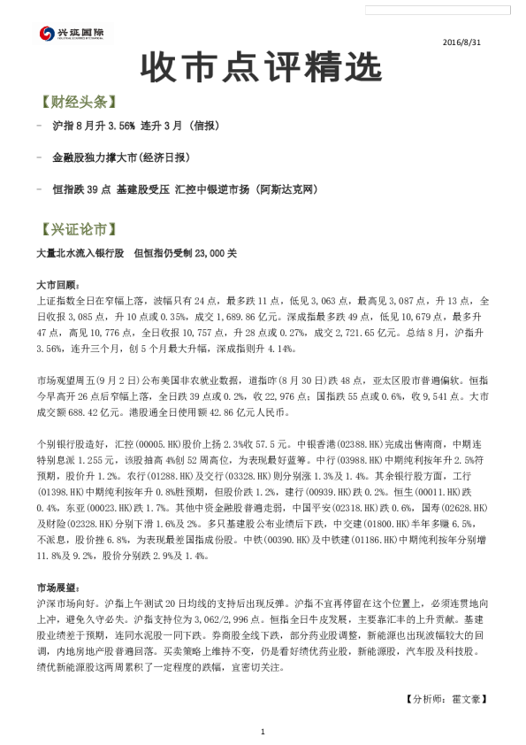
收市点评精选
2016-09-02
霍文豪
兴证国际
***
3页
上一页
1
...
256
257
258
259
260
...
324
下一页
热门搜索
在线教育
房地产
钢铁
新能源汽车
物流
小米
瑞幸咖啡
医疗器械
换一批
主要行业
换一批
信息技术
金融
医药生物
电子设备
机械设备
建筑建材
基础化工
食品饮料
文化传媒
特色标签
深度研究
非券商报告
英译中
主要机构
换一批