登录
注册
回到首页
AI
搜索
发现报告
发现数据
发现专题
研选报告
定制报告
VIP
权益
发现大使
发现一下
行业研究
公司研究
宏观策略
财报
招股书
会议纪要
seedance2.0
低空经济
DeepSeek
AIGC
大模型
行业研究
INDUSTRY
公司研究
COMPANY
宏观策略
STRATEGY
会议纪要
MINUTES
财报
ANNUALS
招股书
PROSPECTUS
期货研究
FUTURES
金工量化
QUANT
新股认购策略2016年第22期总第209期
2016-09-12
兴证国际
改***
3页
需求仍然强劲,未来仍有提价预期
2016-09-11
姚炜
兴证国际
笑***
5页
开店速度有所放缓
2016-09-09
鲁衡军
兴证国际
缠***
6页
产销量增长,汇率波动拖累公司净利润
2016-09-08
鲁衡军
兴证国际
.***
6页
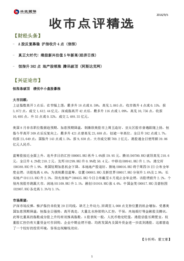
收市点评精选
2016-09-08
霍文豪
兴证国际
有***
4页
光通信龙头光纤业绩高弹性,网络安全业务前景广阔
2016-09-07
唐海清、王俊贤、王奕红
兴证国际
在***
26页
EPC业务前景清晰
2016-09-07
刘小明
兴证国际
键***
8页
部分氨基酸产品表现优异,多元化发展显成效
2016-09-07
鲁衡军
兴证国际
老***
7页
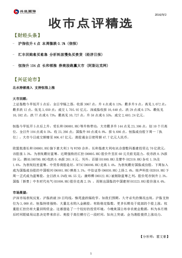
收市点评精选
2016-09-07
霍文豪
兴证国际
罗***
4页
收市点评精选
2016-09-06
霍文豪
兴证国际
望***
4页
上一页
1
...
255
256
257
258
259
...
324
下一页
热门搜索
在线教育
房地产
钢铁
新能源汽车
物流
小米
瑞幸咖啡
医疗器械
换一批
主要行业
换一批
信息技术
金融
医药生物
电子设备
机械设备
建筑建材
基础化工
食品饮料
文化传媒
特色标签
深度研究
非券商报告
英译中
主要机构
换一批