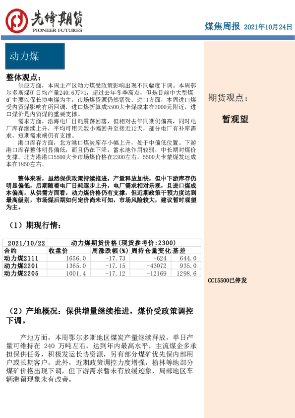
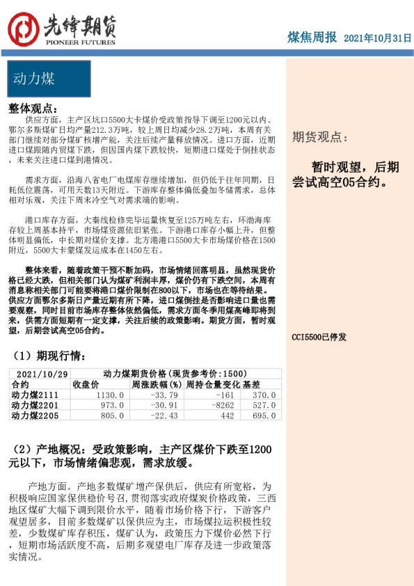
登录
注册
回到首页
AI
搜索
发现报告
发现数据
发现专题
研选报告
定制报告
VIP
权益
发现大使
发现一下
行业研究
公司研究
宏观策略
财报
招股书
会议纪要
Token
低空经济
十五五
AIGC
大模型
行业研究
INDUSTRY
公司研究
COMPANY
宏观策略
STRATEGY
会议纪要
MINUTES
财报
ANNUALS
招股书
PROSPECTUS
期货研究
FUTURES
金工量化
QUANT
PVC周报(内刊)
2021-11-21
先锋期货
北***
13页
PTA周报(内刊)
2021-11-15
先锋期货
罗***
13页
钢矿周报
2021-11-14
投资咨询部
先锋期货
在***
26页
PVC周报
2021-11-14
投资咨询部
先锋期货
自***
12页
先锋期货豆粕周报
2021-11-08
先锋期货
金***
38页
PTA周报(内刊)
2021-11-08
先锋期货
望***
13页
PVC周报(内刊)
2021-11-08
先锋期货
看***
11页
先锋期货煤焦周报
2021-11-08
先锋期货
市***
10页
棉花周报
2021-11-07
先锋期货
足***
60页
煤焦周报
2021-11-03
先锋期货
十***
10页
上一页
1
...
36
37
38
39
40
...
67
下一页
热门搜索
在线教育
房地产
钢铁
新能源汽车
物流
小米
瑞幸咖啡
医疗器械
换一批
主要行业
换一批
信息技术
金融
医药生物
电子设备
机械设备
建筑建材
基础化工
食品饮料
文化传媒
特色标签
深度研究
非券商报告
英译中
主要机构
换一批