登录
注册
回到首页
AI
搜索
发现报告
发现数据
发现专题
研选报告
定制报告
VIP
权益
发现大使
发现一下
行业研究
公司研究
宏观策略
财报
招股书
会议纪要
seedance2.0
低空经济
DeepSeek
AIGC
大模型
当前位置:首页
/
行业研究
/
报告详情
医药行业政策周报(2017年第19期):国务院支持社会力量多层次多样化办医
医药生物
2017-05-31
李敬雷
国金证券
巡***
你可能感兴趣
国金医药政策周报(2017年第19期):国务院支持社会力量多层次多样化办医
医药生物
国金证券
2017-05-30
医药行业周观点:国务院发布《关于支持社会力量提供多层次多样化医疗服务的意见》 推荐关注美年健康、爱尔眼科、信邦制药、益佰制药、宝莱特
医药生物
东吴证券
2017-05-28
医药生物行业数据周报:国务院印发《关于支持社会力量提供多层次多样化医疗服务的意见》
医药生物
山西证券
2017-05-31
安信美容:中韩整形美容高层论坛-独家调研纪要-积极推动社会力量办医,大力发展健康服务业
安信证券
2016-04-23
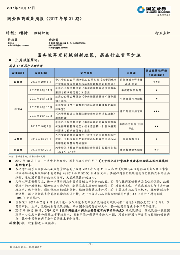
医药行业政策周报(2017年第31期):国务院再发药械创新政策,药品行业变革加速
医药生物
国金证券
2017-10-17