登录
注册
回到首页
AI
搜索
发现报告
发现数据
发现专题
研选报告
定制报告
VIP
权益
发现大使
发现一下
行业研究
公司研究
宏观策略
财报
招股书
会议纪要
稀土
低空经济
DeepSeek
AIGC
智能驾驶
大模型
当前位置:首页
/
其他报告
/
报告详情
港股通投资策略周报:走势偏弱,或下试牛证主力22400
2015-11-01
王红兵
中国银河证券
更***
你可能感兴趣
港股通投资策略周报:走势偏弱,或下试牛证主力21800
中国银河证券
2015-11-29
港股通投资策略周报:恒指或下试牛证主力区域20500
中国银河证券
2015-09-06
港股通投资策略周报:牛熊胜负未分,21400/22400重点争持区域
中国银河证券
2015-09-21
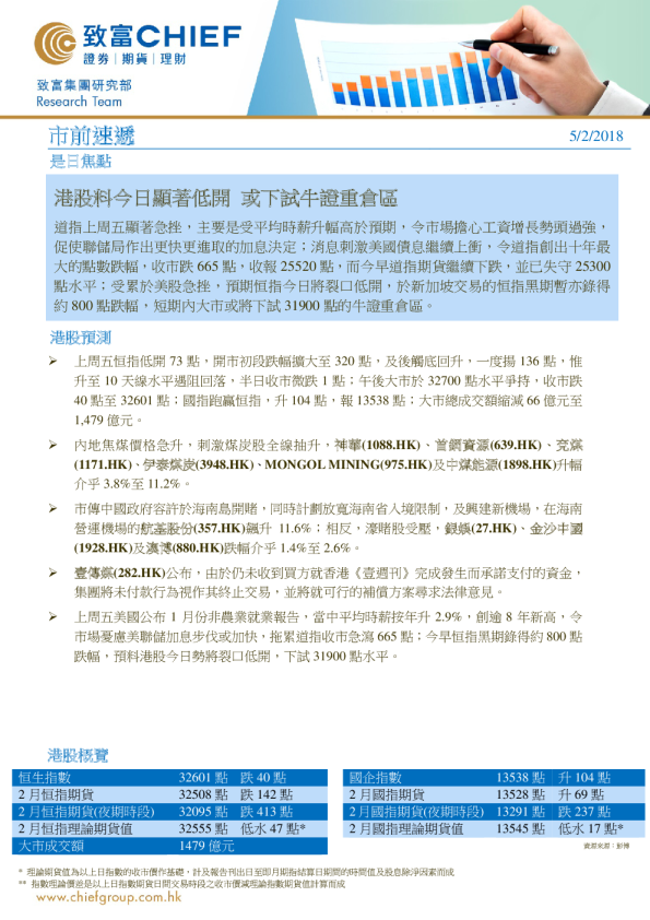
市前速递:港股料今日显著低开,或下试牛证重仓区
致富证券
2018-02-05
港股通投资策略周报:有机会向上测试23000点熊证主力区域
中国银河证券
2015-10-12