登录
注册
回到首页
AI
搜索
发现报告
发现数据
发现专题
研选报告
定制报告
VIP
权益
发现大使
发现一下
行业研究
公司研究
宏观策略
财报
招股书
会议纪要
稀土
低空经济
DeepSeek
AIGC
智能驾驶
大模型
当前位置:首页
/
公司研究
/
报告详情
16年营收净利均超50%增长,17年多个重磅项目值得期待
2017-02-28
谢晨
华创证券
啥***
你可能感兴趣
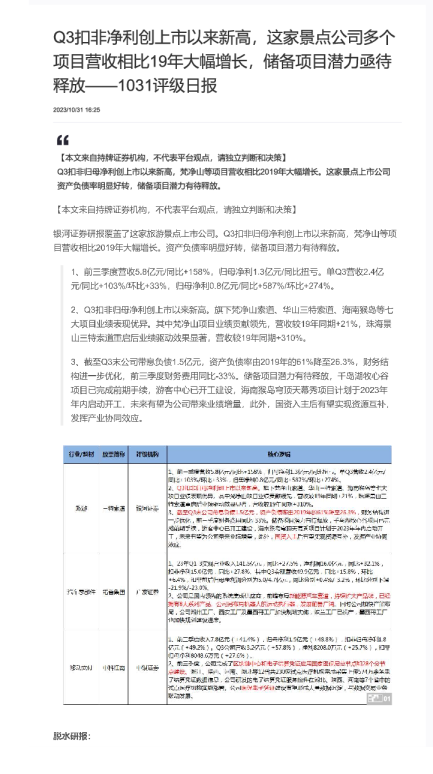
Q3扣非净利创上市以来新高,这家景点公司多个项目营收相比19年大幅增长,储备项目潜力亚待释放-1031评级日报
未知机构
2023-10-31
影视业务锐意进取,多个重磅项目值得期待
文化传媒
华创证券
2016-08-29
电视剧业务助推三季度业绩增长,多个重磅作品储备值得期待
文化传媒
华创证券
2016-10-31
16年大量净开店有望保障 17年营收增长 未来催化剂看投资突破
纺织服装
东方证券
2017-03-13
新增电视剧和直播业务带动盈利增长,多个影视项目值得期待 “推荐”
文化传媒
华创证券
2017-08-25