登录
注册
回到首页
AI
搜索
发现报告
发现数据
发现专题
研选报告
定制报告
VIP
权益
发现大使
发现一下
行业研究
公司研究
宏观策略
财报
招股书
会议纪要
稀土
低空经济
DeepSeek
AIGC
智能驾驶
大模型
当前位置:首页
/
宏观策略
/
报告详情
宏观金融早报:美新屋开工支撑9月加息预期且国内千亿逆回购降低降准预期,期指逢反弹试空期债短线
2015-08-19
戚文举、刘鹏、潘湉湉
浙商期货
望***
你可能感兴趣
宏观金融早报:美通胀仍受抑制且央行千亿MLF操作降低降准预期,期指逢高短空期债短线
浙商期货
2015-08-20
宏观金融早报:非农助长美9月加息预期且国内货币宽松边际减弱,期指空单逢低止盈期债空单止赢观望
浙商期货
2015-08-10
宏观金融早报:美联储暗示年内加息但调降利率预期且国内政策偏暖,期指部分多单滚动操作期债逢低试多
浙商期货
2015-06-18
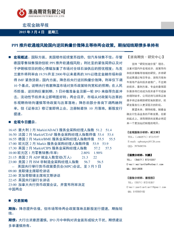
宏观金融早报:PPI推升欧通缩风险国内逆回购量价微降且等待两会政策,期指短线期债多单持有
浙商期货
2015-03-04
宏观金融早报:美9月加息不确定性承压但中国央行双降暂缓恐慌情绪,期指空单部分止盈期债短线
浙商期货
2015-08-26