登录
注册
回到首页
AI
搜索
发现报告
发现数据
发现专题
研选报告
定制报告
VIP
权益
发现大使
发现一下
行业研究
公司研究
宏观策略
财报
招股书
会议纪要
中央经济工作会议
低空经济
DeepSeek
AIGC
智能驾驶
大模型
当前位置:首页
/
其他报告
/
报告详情
黄金早评:美国数据不佳 金表现稳定
2015-08-18
招金期货
点***
你可能感兴趣
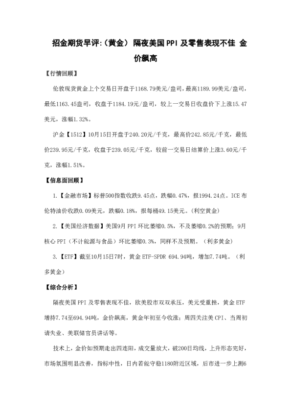
早评:(黄金) 隔夜美国PPI及零售表现不佳 金价飙高
招金期货
2015-10-15
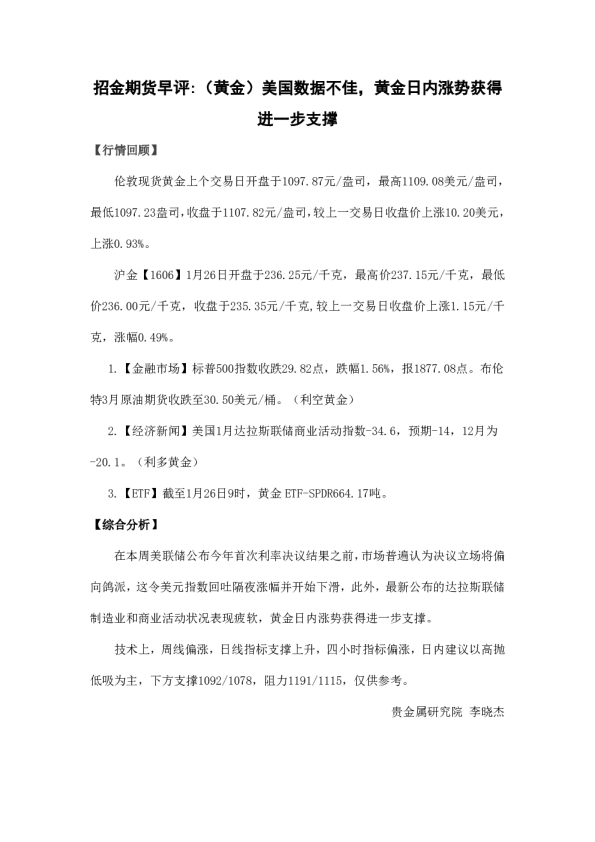
黄金早评:美国数据不佳,黄金日内涨势获得进一步支撑
招金期货
2016-01-26
黄金早评:美国数据不佳 金价缩减跌幅
招金期货
2015-04-15
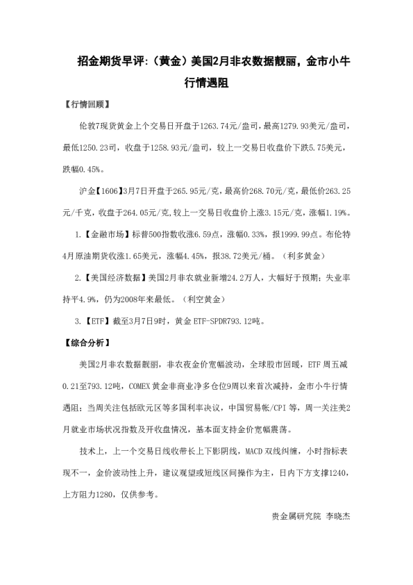
早评:(黄金)美国2月非农数据靓丽,金市小牛行情遇阻
招金期货
2016-03-07
早评:(黄金)美国方数据表现混杂,黄金市场大幅走低
招金期货
2016-01-29