登录
注册
回到首页
AI
搜索
发现报告
发现数据
发现专题
研选报告
定制报告
VIP
权益
发现大使
发现一下
行业研究
公司研究
宏观策略
财报
招股书
会议纪要
稀土
低空经济
DeepSeek
AIGC
智能驾驶
大模型
当前位置:首页
/
其他报告
/
报告详情
黄金:成屋数据表现不佳,金市缩减部分涨幅
2010-01-06
李子婧
海通期货
更***
你可能感兴趣
金属早报:非农数据不佳令美元缩减涨幅 铜价小幅反弹
浙商期货
2016-10-10
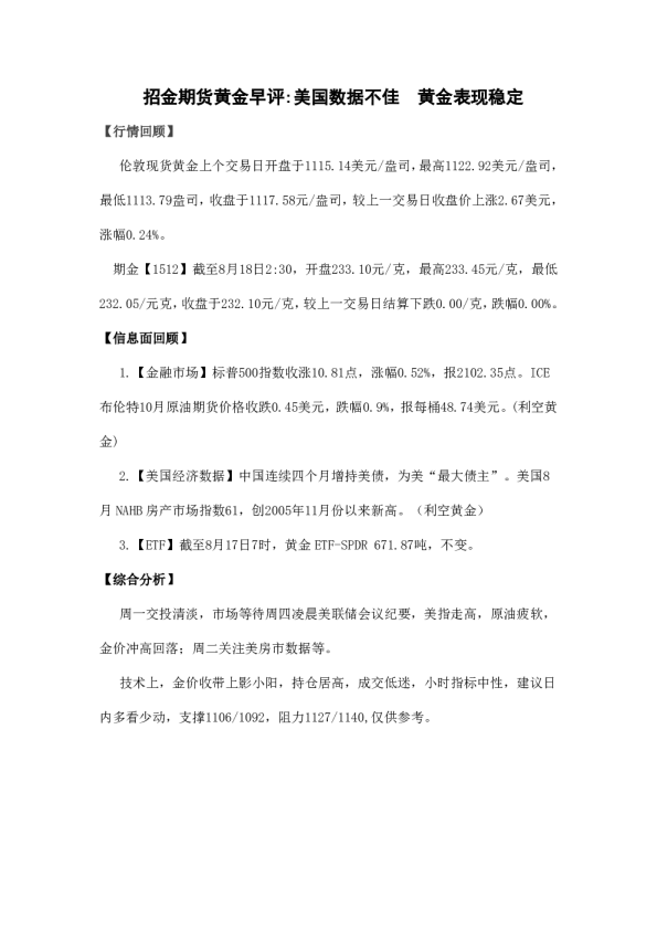
黄金早评:美国数据不佳 金表现稳定
招金期货
2015-08-18
AETOS艾拓思:美国成屋数据佳,黄金暴跌出区间
Aetos Capital Group Pty. Ltd.
2015-04-24
美国成屋数据佳,黄金暴跌出区间
AETOS
2015-04-23
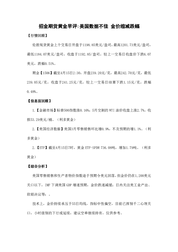
黄金早评:美国数据不佳 金价缩减跌幅
招金期货
2015-04-15