登录
注册
回到首页
AI
搜索
发现报告
发现数据
发现专题
研选报告
定制报告
VIP
权益
发现大使
发现一下
行业研究
公司研究
宏观策略
财报
招股书
会议纪要
中央经济工作会议
低空经济
DeepSeek
AIGC
大模型
当前位置:首页
/
其他报告
/
报告详情
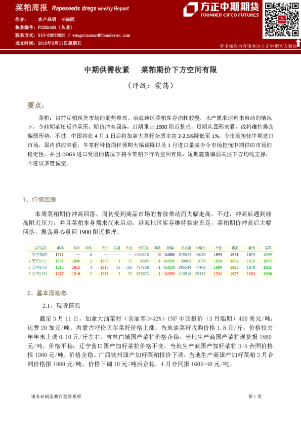
菜粕周报:短期供应略有降低 菜粕期价下方空间有限
2015-08-10
王晓囡
方中中期期货
老***
你可能感兴趣
菜粕周报:中期供需收紧 菜粕期价下方空间有限
方中中期期货
2016-03-11
菜粕日报:现价震荡反弹 菜粕期价下方空间有限
方中中期期货
2016-03-08
菜粕周报:短期供应施压 菜粕期价低位反弹动力有限
方中中期期货
2017-01-24
菜粕周报:短期供应施压 菜粕期价低位反弹动力有限
方中中期期货
2017-01-09
PTA周报:PTA供应偏紧料将持续,短期价格下方空间有限
银河期货
2017-07-28