登录
注册
回到首页
AI
搜索
发现报告
发现数据
发现专题
研选报告
定制报告
VIP
权益
发现大使
发现一下
行业研究
公司研究
宏观策略
财报
招股书
会议纪要
seedance2.0
低空经济
DeepSeek
AIGC
大模型
当前位置:首页
/
其他报告
/
报告详情
PTA早报:利多利空交织,PTA观望为佳
2015-08-06
朱枫
创元期货
点***
你可能感兴趣
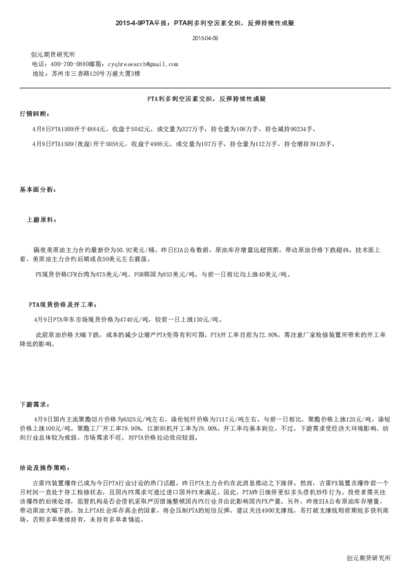
PTA早报:PTA利多利空因素交织,反弹持续性成疑
创元期货
2015-04-09
PTA早报:PTA持续震荡,观望为佳
创元期货
2015-11-24
PTA早报:PTA暂时观望为佳
创元期货
2015-05-04
国债期货早报:利多利空交织 期债震荡依旧
广发期货
2016-09-28
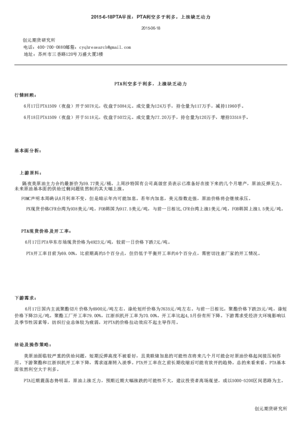
PTA早报:PTA利空多于利多,上涨缺乏动力
创元期货
2015-06-18