登录
注册
回到首页
AI
搜索
发现报告
发现数据
发现专题
研选报告
定制报告
VIP
权益
发现大使
发现一下
行业研究
公司研究
宏观策略
财报
招股书
会议纪要
海南封关
低空经济
DeepSeek
AIGC
大模型
当前位置:首页
/
其他报告
/
报告详情
玻璃日报:玻璃:华中价格超跌后反弹
2015-07-30
钟美燕
光大期货
天***
你可能感兴趣
玻璃日报:华中成为新的价格洼地
光大期货
2015-07-21
玻璃日报:玻璃-华南华中价格下调 期货逢高沽空
光大期货
2015-03-27
玻璃日报:华中华东价格松动,空单持有
光大期货
2015-01-21
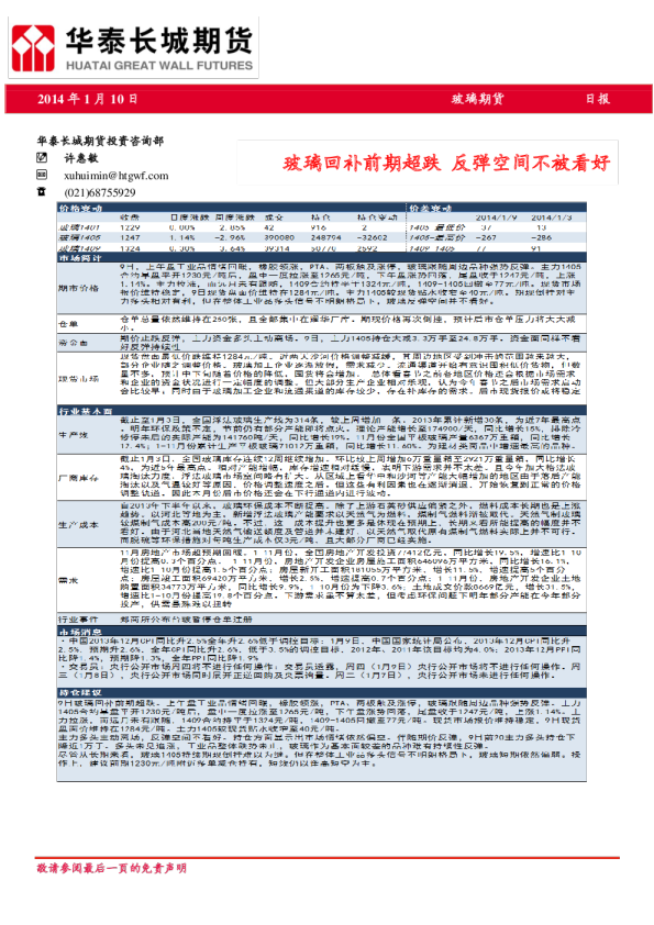
玻璃期货日报:玻璃回补前期超跌,反弹空间不被看好
华泰期货
2014-01-10
化工日报:EG负荷下降,价格跌后反弹
华泰期货
2025-12-10