登录
注册
回到首页
AI
搜索
发现报告
发现数据
发现专题
研选报告
定制报告
VIP
权益
发现大使
发现一下
行业研究
公司研究
宏观策略
财报
招股书
会议纪要
中央经济工作会议
低空经济
DeepSeek
AIGC
智能驾驶
大模型
当前位置:首页
/
其他报告
/
报告详情
北戴河会议临近 一大波维稳行情不容错过
2015-07-17
天天基金
杨***
你可能感兴趣
食品饮料行业每周小评:把握时间节奏 旺季行情不容错过
食品饮料
国泰君安证券
2017-09-18
食品饮料行业每周小评第16期:旺季酒企捷报频传,利好催化下行情不容错过
食品饮料
国泰君安证券
2017-09-24
策略专题报告:不容错过的“吃饭”行情
西南证券
2019-02-17
中金有色不容错过的锑价新高行情供需改善推动内外盘价差收窄国内锑价上涨启
未知机构
2025-02-27
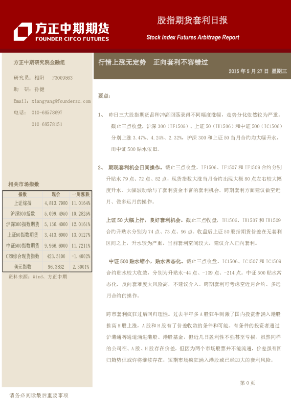
股指期货套利日报:行情上涨无定势 正向套利不容错过
方中中期期货
2015-05-27