登录
注册
回到首页
AI
搜索
发现报告
发现数据
发现专题
研选报告
定制报告
VIP
权益
发现大使
发现一下
行业研究
公司研究
宏观策略
财报
招股书
会议纪要
稀土
低空经济
DeepSeek
AIGC
智能驾驶
大模型
当前位置:首页
/
其他报告
/
报告详情
大豆早评:美豆涨跌互现,连豆缩量减仓,小幅收跌
2015-07-03
田敬林
国富期货
巡***
你可能感兴趣
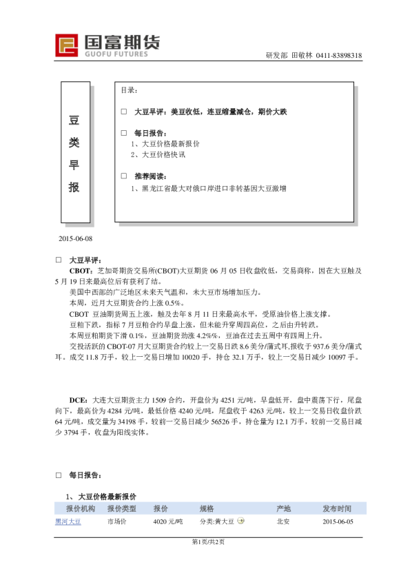
大豆早评:美豆收低,连豆缩量减仓,期价大跌
国富期货
2015-06-08
大豆早评:美豆收跌,连豆低开高走,减仓上行
国富期货
2015-03-17
大豆早评:美豆收跌,连豆高开低走,减仓下行
国富期货
2015-05-21
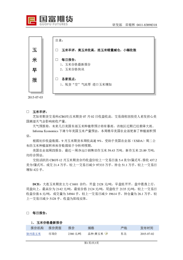
玉米早评:美玉米收高,连玉米缩量减仓,小幅收涨
国富期货
2015-07-03
大豆早评:美豆收涨,连豆高开低走,减仓上行
国富期货
2015-05-14