登录
注册
回到首页
AI
搜索
发现报告
发现数据
发现专题
研选报告
定制报告
VIP
权益
发现大使
发现一下
行业研究
公司研究
宏观策略
财报
招股书
会议纪要
稀土
低空经济
DeepSeek
AIGC
智能驾驶
大模型
当前位置:首页
/
其他报告
/
报告详情
玉米早评:美玉米收涨,连玉米高开高走,减仓上行
2015-06-24
田敬林
国富期货
赵***
你可能感兴趣
大豆早评:美豆收涨,连豆低开高走,减仓上行
国富期货
2015-02-25
玉米早评:美玉米收涨,连玉米低开高走,增仓上行
国富期货
2015-02-26
玉米早评:美玉米收跌,连玉米低开高走,减仓下行
国富期货
2015-05-05
大豆早评:美豆收跌,连豆低开高走,减仓上行
国富期货
2015-03-17
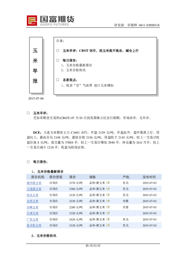
玉米早评:CBOT休市,连玉米高开高走,减仓上行
国富期货
2015-07-06