登录
注册
回到首页
AI
搜索
发现报告
发现数据
发现专题
研选报告
定制报告
VIP
权益
发现大使
发现一下
行业研究
公司研究
宏观策略
财报
招股书
会议纪要
海南封关
低空经济
DeepSeek
AIGC
大模型
当前位置:首页
/
其他报告
/
报告详情
盘前日报
2015-06-12
富邦期货
娇***
你可能感兴趣
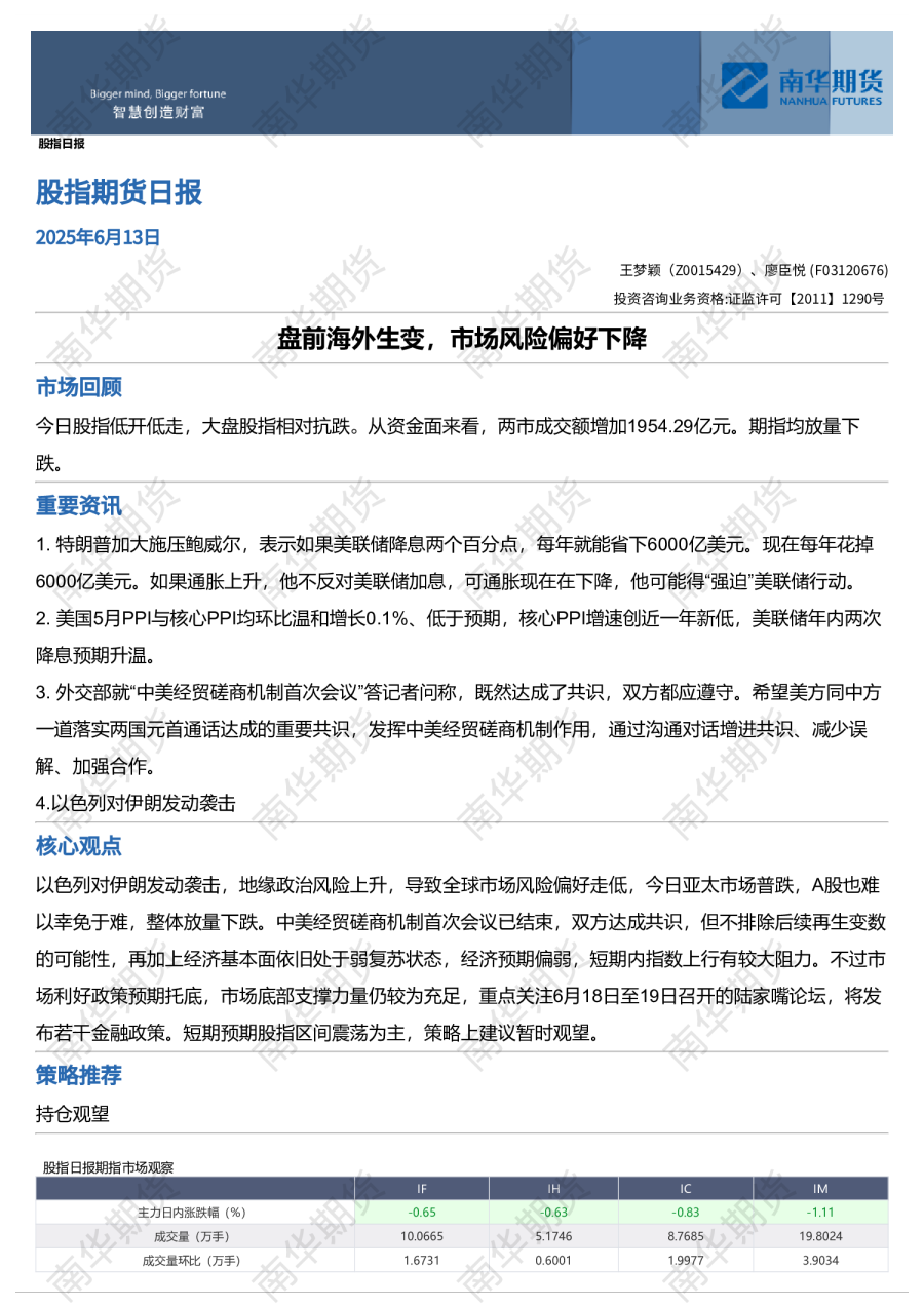
股指期货日报:盘前海外生变,市场风险偏好下降
南华期货
2025-06-13
盘前日报
富邦期货
2015-01-21
盘前日报
富邦期货
2015-02-05
盘前日报
富邦期货
2015-07-08
盘前日报
富邦期货
2016-03-03