登录
注册
回到首页
AI
搜索
发现报告
发现数据
发现专题
研选报告
定制报告
VIP
权益
发现大使
发现一下
行业研究
公司研究
宏观策略
财报
招股书
会议纪要
seedance2.0
低空经济
DeepSeek
AIGC
大模型
当前位置:首页
/
宏观策略
/
报告详情
宏观金融早报:耶伦称仍可能年内加息但国内政策偏暖,期指多单逢高部分止盈期债短线
2015-05-25
戚文举、刘鹏、潘湉湉
浙商期货
九***
你可能感兴趣
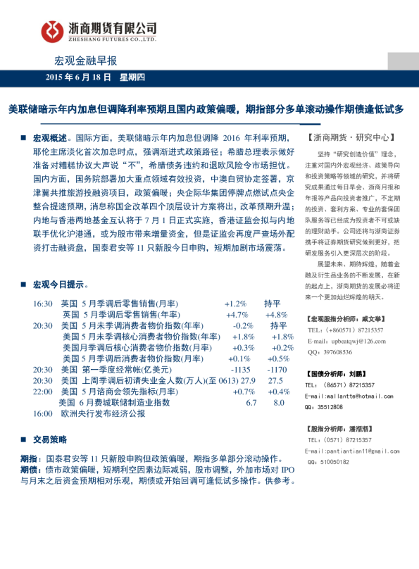
宏观金融早报:美联储暗示年内加息但调降利率预期且国内政策偏暖,期指部分多单滚动操作期债逢低试多
浙商期货
2015-06-18
宏观金融早报:美联储政策前景不确定性提高但国内政策预期偏暖,期指多单部分止盈期债套利价差低位平仓
浙商期货
2015-03-26
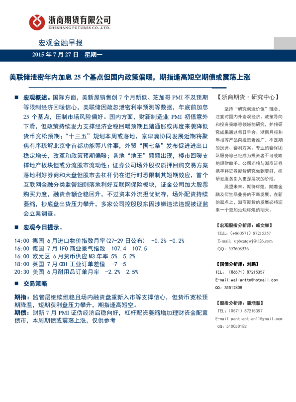
宏观金融早报:美联储泄密年内加息25个基点但国内政策偏暖,期指逢高短空期债或震荡上涨
浙商期货
2015-07-27
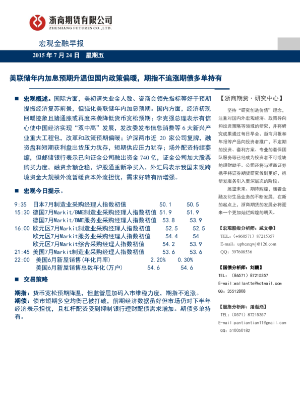
宏观金融早报:美联储年内加息预期升温但国内政策偏暖,期指不追涨期债多单持有
浙商期货
2015-07-24
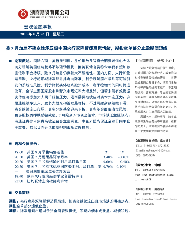
宏观金融早报:美9月加息不确定性承压但中国央行双降暂缓恐慌情绪,期指空单部分止盈期债短线
浙商期货
2015-08-26