登录
注册
回到首页
AI
搜索
发现报告
发现数据
发现专题
研选报告
定制报告
VIP
权益
发现大使
发现一下
行业研究
公司研究
宏观策略
财报
招股书
会议纪要
稀土
低空经济
DeepSeek
AIGC
智能驾驶
大模型
当前位置:首页
/
其他报告
/
报告详情
白糖早报:郑糖延续偏强震荡
2015-05-12
陈永恒
华信期货
.***
你可能感兴趣
白糖早报:郑糖延续偏强震荡
华信万达期货
2015-05-13
白糖商品日报:3月进口量延续同比下滑,郑糖震荡偏强
华泰期货
2022-04-19
农产品策略周报(白糖):本年度最差时刻过去,郑糖或延续震荡偏强态势
中信期货
2019-04-15
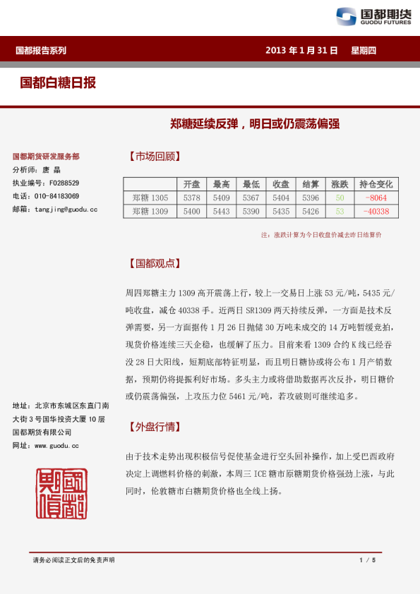
国都白糖日报:郑糖延续反弹,明日或仍震荡偏强
国都期货
2013-02-01
白糖早报:郑糖将围绕4900震荡偏强
宏源期货
2014-03-31