登录
注册
回到首页
AI
搜索
发现报告
发现数据
发现专题
研选报告
定制报告
VIP
权益
发现大使
发现一下
行业研究
公司研究
宏观策略
财报
招股书
会议纪要
稀土
低空经济
DeepSeek
AIGC
智能驾驶
大模型
当前位置:首页
/
其他报告
/
报告详情
投资通讯(下午):港汇强方保证
2015-04-22
信诚证券
赵***
你可能感兴趣
投资通讯(下午):港汇弱势
信诚证券
2016-06-07
港股回调点评港汇触及弱方保证香港流动性短期紧缩预期升温
未知机构
2025-06-19
港股点评港汇触及弱方保证港股流动性紧缩预期升温6月18日港汇触及
未知机构
2025-06-19
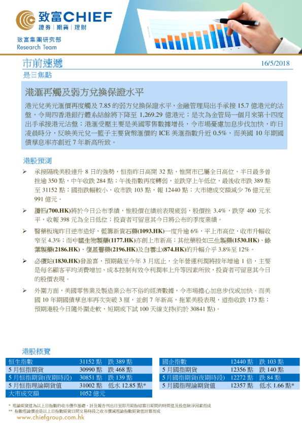
市前速递:港汇再触及弱方兑换保证水平
致富证券
2018-05-16
投资通讯(下午):沪港通资金流出
信诚证券
2016-07-06