登录
注册
回到首页
AI
搜索
发现报告
发现数据
发现专题
研选报告
定制报告
VIP
权益
发现大使
发现一下
行业研究
公司研究
宏观策略
财报
招股书
会议纪要
seedance2.0
低空经济
DeepSeek
AIGC
大模型
当前位置:首页
/
其他报告
/
报告详情
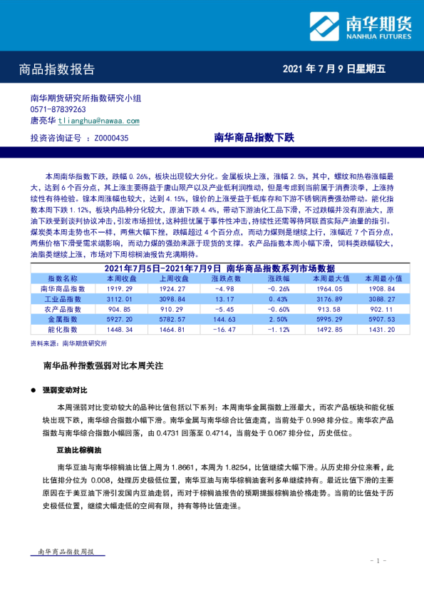
南华商品指数日报:南华商品指数下跌
2015-03-26
南华期货
看***
你可能感兴趣
南华商品指数日报:商品指数下跌
南华期货
2015-04-03
南华干散货运输市场日报:当日,多数商品发运量明显回落,BDI综合运价指数环比下跌20250804
南华期货
2025-08-04
南华商品指数:所有板块均下跌,黑色板块领跌
南华期货
2025-05-23
南华商品指数:所有板块均下跌,有色板块领跌
南华期货
2025-04-07
南华商品指数:能化板块领涨,贵金属板块下跌
南华期货
2025-05-15