登录
注册
回到首页
AI
搜索
发现报告
发现数据
发现专题
研选报告
定制报告
VIP
权益
发现大使
发现一下
行业研究
公司研究
宏观策略
财报
招股书
会议纪要
seedance2.0
低空经济
DeepSeek
AIGC
大模型
当前位置:首页
/
其他报告
/
报告详情
PTA早报:开工率下降,PTA反弹
2015-03-20
朱枫
创元期货
上***
你可能感兴趣
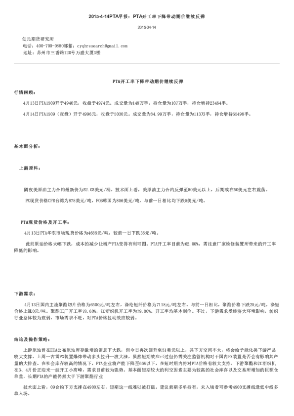
PTA早报:PTA开工率下降带动期价继续反弹
创元期货
2015-04-14
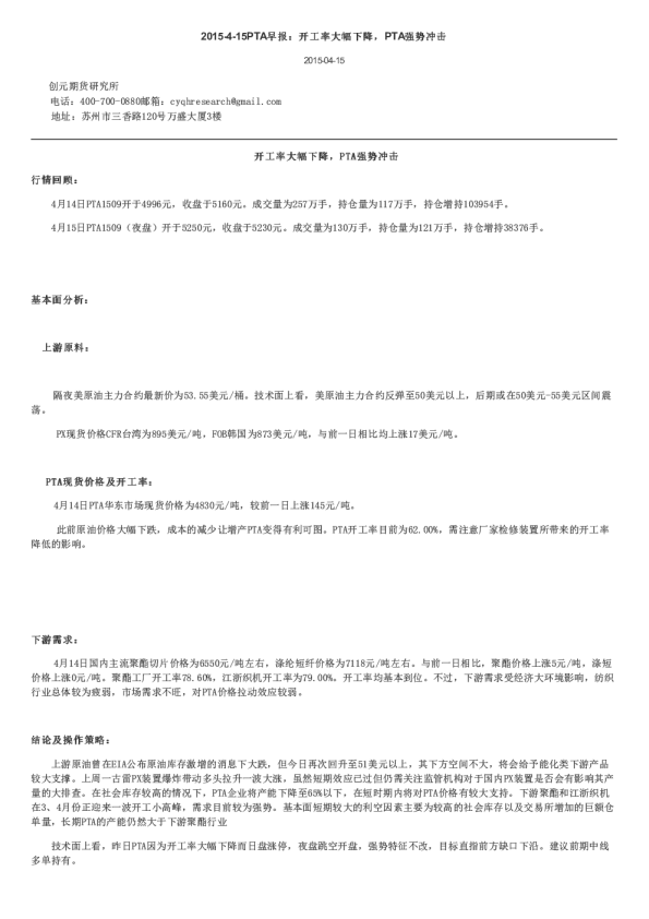
PTA早报:开工率大幅下降,PTA强势冲击
创元期货
2015-04-15
PTA早报:PTA开工率异常增加,反弹整理结构延续
通惠期货
2017-11-07
高频数据跟踪周报:本周PTA开工率下降
民生证券
2024-03-23
高频数据跟踪周报:PTA开工率环周下降
民生证券
2024-10-26