登录
注册
回到首页
AI
搜索
发现报告
发现数据
发现专题
研选报告
定制报告
VIP
权益
发现大使
发现一下
行业研究
公司研究
宏观策略
财报
招股书
会议纪要
稀土
低空经济
DeepSeek
AIGC
智能驾驶
大模型
当前位置:首页
/
其他报告
/
报告详情
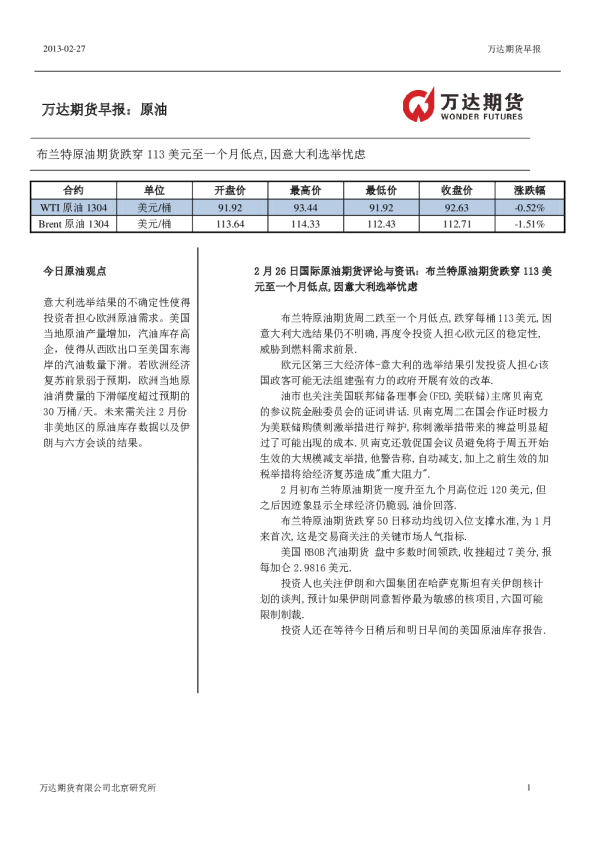
原油日报:布兰特原油期货走低,但美国原油期货因库存升势放缓走高
2015-03-10
中粮期货
石***
你可能感兴趣
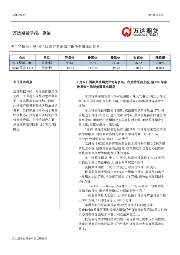
原油日报:布兰特原油期货上涨,但库存创新高拖累美国原油走低
中粮期货
2015-03-12
万达期货早报-原油:布兰特原油上扬,但EIA库存数据偏空拖低美国原油期货
华信期货
2013-02-07
原油日报:布兰特原油期货急升5%,因沙特油长称油市需求改善
中粮期货
2015-02-26
原油周报:欧美经济走强、库存意外减少、地缘政治风险升级,美国和布兰特原油短期料震荡走高
中粮期货
2014-05-14
万达期货早报-原油:布兰特原油期货跌穿113美元至一个月低点,因意大利选举忧虑
华信期货
2013-02-27