登录
注册
回到首页
AI
搜索
发现报告
发现数据
发现专题
研选报告
定制报告
VIP
权益
发现大使
发现一下
行业研究
公司研究
宏观策略
财报
招股书
会议纪要
稀土
低空经济
DeepSeek
AIGC
智能驾驶
大模型
当前位置:首页
/
其他报告
/
报告详情
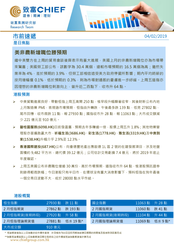
市前速递:是日焦点,商务部预期消费增速或进一步放缓
2019-02-13
致富证券
偏***
你可能感兴趣
市前速递:是日焦点,IMF警告明年或再下调全球增长预测
致富证券
2018-12-18
市前速递:是日焦点,中美本周再进行经贸磋商,美就进展或延谈判期限
致富证券
2019-02-11
市前速递:是日焦点,评级机构指中美3个月内未达协议,或致全球衰退
致富证券
2019-04-03
市前速递:是日焦点,文翠珊避过逼宫,欧盟或推迟死线至明年
致富证券
2019-01-17
市前速递:是日焦点,美非农新增职位胜预期
致富证券
2019-02-04